Das ist eine für den Ausdruck optimierte Ansicht des gesamten Kapitels inkl. Unterseiten. Druckvorgang starten.

Zur Standardansicht zurückkehren.

FLOWWER-Dokumentation

FLOWWER ist eine moderne und vielseitige Softwarelösung, die speziell für den sicheren Austausch, die Prüfung und Verwaltung von Dokumenten entwickelt wurde.

Als zentrales Werkzeug unterstützt FLOWWER Unternehmen dabei, ihre Dokumentenprozesse effizient und transparent zu gestalten – von der Freigabe von Bestellanforderungen und Verträgen bis hin zur Zahlungsvorbereitung mit SEPA-Export.

Ihre Vorteile auf einen Blick:

  • Zuverlässige Aufbewahrung: Alle Dokumente werden automatisch indiziert und mit einer Prüfsumme versehen, um konstante Datenintegrität sicherzustellen. Das so aufgebaute Archiv ist in jedem FLOWWER-Konto integriert, sodass Sie jederzeit schnellen und sicheren Zugriff auf alle wichtigen Dokumente haben.
  • Automatischer Audit-Trail: Jede Aktion wird automatisch protokolliert. Dieser lückenlose Audit-Trail stellt sicher, dass alle Vorgänge nachvollziehbar sind. Der Audit-Trail kann zusammen mit dem Hauptdokument über Schnittstellen an Drittsysteme übertragen werden – für eine lückenlose Nachvollziehbarkeit.
  • Leistungsstarke Suchfunktion: Dank der integrierten Volltextsuche finden Sie Informationen auch dann, wenn sie nicht speziell aufbereitet wurden – ideal, um den Überblick zu behalten.
  • Dokumentenverknüpfungen: Zusammenhänge zwischen Dokumenten – beispielsweise zwischen Rechnungen und Lieferscheinen – werden gezielt auf Basis der Bestellnummer oder durch den Benutzer hergestellt und nachvollziehbar dargestellt.
  • Nahtlose Integration: Mit Schnittstellen zu Partnern wie DATEV, Agenda und Addison wird eine medienbruchfreie Datenübertragung gewährleistet.
  • Umfangreiche Reporting-Möglichkeiten: Das Modul FlexReport erlaubt detaillierte Abfragen und den Export von Daten, etwa in Excel-Tabellen, für weiterführende Analysen.
  • Betrieb in Deutschland: Als SaaS-Lösung wird FLOWWER auf Servern deutscher Unternehmen betrieben. Dies schafft nicht nur ein hohes Maß an Datensicherheit, sondern trägt auch zur digitalen Souveränität bei, da keine Abhängigkeit von Anbietern außerhalb der EU besteht.

Ob Sie neu in der digitalen Dokumentenverwaltung sind oder bereits komplexe Prozesse managen – FLOWWER bietet Ihnen alle Funktionen, die Sie benötigen, um Ihre Dokumentenprozesse sicher, effizient und übersichtlich zu steuern. Entdecken Sie, wie FLOWWER Ihren Arbeitsalltag erleichtern kann!

1 - Änderungsübersicht

2 - Herzlich Willkommen bei FLOWWER – Erste Schritte

Schnellstart mit FLOWWER – einfacher Einstieg mit wenig Konfiguration.

FLOWWER wirkt auf den ersten Blick umfangreich – doch der Einstieg ist schnell und unkompliziert.
Dieser Artikel zeigt anhand klassischer W-Fragen, wie Sie FLOWWER in kürzester Zeit in Betrieb nehmen.


Was wird benötigt?

Ein Dokument – zum Beispiel eine Rechnung.

FLOWWER basiert auf dem Prinzip der dokumentenzentrierten Verarbeitung.
Um zu starten, genügt es, ein erstes Dokument in das System zu laden.
Das kann zum Beispiel eine Eingangsrechnung als PDF sein.
Der Upload erfolgt ganz einfach per Drag & Drop im Browser, per E-Mail oder über einen Upload-Ordner.

👉 Siehe auch: Upload

Wer ist verantwortlich?

Die Verantwortung für die Freigabe liegt bei den im Floww eingetragenen Freigabebeteiligten (Freigebern).

Ein Floww ist stufenweise aufgebaut. Für jede Floww-Stufe wird festgelegt, welche Personen die Freigabe erteilen müssen. Das Dokument durchläuft diese Stufen nacheinander.

Sobald das Dokument die Floww-Stufe erreicht, in der ein Freigeber eingetragen ist, wird automatisch eine Benachrichtigung versendet. Damit ist eindeutig geregelt, wer wann eine Entscheidung treffen muss.

Der Administrator sorgt über die Benutzerverwaltung dafür, dass die benötigten Personen im System verfügbar sind und die passenden Rechte besitzen.

Wann passiert was?

Sobald ein Dokument zur Freigabe ansteht.

Jedes Dokument in FLOWWER ist mit einem Floww verbunden. Dieser Floww steuert, in welcher Reihenfolge und durch wen die Freigabe erfolgt. Sobald das Dokument eine bestimmte Floww-Stufe erreicht, werden die dort hinterlegten Personen automatisch informiert und zur Freigabe aufgefordert.

Ein Floww kann bei Bedarf gewechselt werden – grundsätzlich ist aber immer ein Floww für die Steuerung des Dokuments verantwortlich. Ein einzelner Floww kann dabei für beliebig viele Dokumente verwendet werden.

👉 Siehe auch: Floww-Editor

Wohin gehen die Daten?

In den meisten Fällen zu nachgelagerten Systemen – über Schnittstellen.

Nach der Freigabe überträgt FLOWWER Dokumente sowie alle erfassten Daten automatisch an angebundene Zielsysteme – zum Beispiel an die Buchhaltung. Die Übertragung erfolgt vollständig digital und ohne Medienbruch. FLOWWER bietet dafür zahlreiche Schnittstellen, unter anderem zu DATEV, Addison, Agenda oder SAP.

Dokumente können aber auch ausschließlich in FLOWWER verbleiben – etwa wenn keine Weiterverarbeitung in einem Zielsystem erforderlich ist. Sobald ein Dokument verarbeitet wurde, berechnet FLOWWER automatisch das individuelle Ablaufdatum. Die Archivierung erfolgt revisionssicher und nachvollziehbar.

Jeder Floww kann eine eigene Schnittstelle definieren. So lassen sich unterschiedliche Dokumenttypen gezielt weiterverarbeiten – zum Beispiel durch den Versand freigegebener Urlaubsanträge per E-Mail.

👉 Siehe auch: Schnittstellen

Fazit

FLOWWER lässt sich mit wenigen Schritten produktiv nutzen:

  • Benutzer anlegen
  • Dokument hochladen
  • Floww zuweisen
  • Schnittstelle optional aktivieren

Bereits damit steht ein vollständiger digitaler Freigabeprozess zur Verfügung. Weitere Funktionen wie Checklisten, Archiv oder Zahlungsvorbereitung lassen sich jederzeit ergänzen – je nach Bedarf.


Bitte wählen Sie den Bereich, der zu Ihrer Rolle passt, um gezielt in die Welt von FLOWWER einzutauchen.


Sind Sie Systemadministrator?

Als Systemadministrator übernehmen Sie die technische Einrichtung und Verwaltung unserer Plattform. Ihre Aufgaben umfassen unter anderem:

  • Systemkonfiguration: Einrichtung und Anpassung der FLOWWER-Umgebung an die Bedürfnisse Ihrer Organisation.
  • Sicherheitsmanagement: Verwaltung von Benutzerrechten, Zugriffskontrollen und Datensicherung.
  • Wartung und Support: Überwachung der Systemleistung sowie Durchführung von Updates und Backups.

Erfahren Sie mehr in unserer Erste Schritte für Administratoren – hier finden Sie detaillierte Anleitungen, Best Practices und Tipps zur optimalen Systemverwaltung.


Sind Sie Anwender oder Freigeber?

Wenn Sie FLOWWER in Ihrer täglichen Arbeit nutzen, unterstützen Sie durch Ihre Rückmeldungen und Freigaben den reibungslosen Ablauf der Prozesse. In Ihrem Bereich erwarten Sie unter anderem:

  • Einführung in die Benutzeroberfläche: Lernen Sie, wie Sie sich zurechtfinden und effizient mit FLOWWER arbeiten.
  • Workflow-Management: Schritt-für-Schritt-Anleitungen, wie Sie Aufgaben erstellen, bearbeiten und freigeben.
  • Tipps und Tricks: Praktische Hinweise zur Optimierung Ihrer täglichen Arbeit mit FLOWWER.

Besuchen Sie unsere Erste Schritte für Anwender/Freigeber für einen schnellen und einfachen Einstieg in die Anwendung.


Weitere Ressourcen

Neben den oben genannten Einführungsseiten bieten wir Ihnen zusätzliche Materialien und häufig gestellte Fragen (FAQ), um Ihnen den Start so angenehm wie möglich zu gestalten. Schauen Sie sich auch unsere Support-Seiten an oder kontaktieren Sie unseren Helpdesk, wenn Sie weitere Unterstützung benötigen.


Wir wünschen Ihnen einen erfolgreichen Start mit FLOWWER und stehen Ihnen bei Fragen jederzeit gerne zur Verfügung!

2.1 - Erste Schritte als Anwender

Willkommen bei FLOWWER! Als Freigeber sind Sie Teil von Freigabeprozessen und tragen dazu bei, dass Entscheidungen effizient und strukturiert getroffen werden. Dieser Artikel hilft Ihnen, sich schnell zurechtzufinden und die relevanten Funktionen von FLOWWER zu verstehen.

Zugang erhalten

Ihr Administrator richtet Ihren Zugang zu FLOWWER ein und stellt Ihnen Ihre Anmeldedaten zur Verfügung.
Wenn Sie Ihr Passwort zurücksetzen müssen oder Ihr Aktivierungstoken abgelaufen ist, folgen Sie der Anleitung: Persönliches Kennwort zurücksetzen.

Übersicht über die Benutzeroberfläche

Nach dem Login gelangen Sie zum FLOWWER-Dashboard. Das Dashboard dient als zentrales Werkzeug zur unternehmensübergreifenden Übersicht aktiver Dokumente. Jeder Benutzer sieht dabei nur die Listen und Dokumente, für die er über die entsprechenden Zugriffsrechte verfügt.

flowwer-dashboard.png

FLOWWER Dashboard, weitere Details finden Sie hier: Dashboard

2.2 - Erste Schritte für Kontoinhaber

Willkommen bei FLOWWER!
Diese Seite unterstützt neue Kontoinhaberinnen und Kontoinhaber bei der Einrichtung ihres FLOWWER-Kontos und führt Schritt für Schritt durch die wichtigsten ersten Konfigurationen.

1. Anmeldung und erster Login

Nach der Registrierung wurde eine Aktivierungs-E-Mail an die bei der Registrierung angegebene Adresse gesendet. Über den Link darin aktivieren Sie Ihr Konto und vergeben ein Passwort.

Wenn der Link abgelaufen ist, verwenden Sie die Passwort-zurücksetzen-Funktion. Nach erfolgreicher Aktivierung melden Sie sich über die FLOWWER-Anmeldeseite an.

Nach dem Login wird das Dashboard angezeigt. Zu Beginn sind noch keine Dokumente vorhanden.

2. Überblick über das Dashboard und die Benutzeroberfläche

Das Dashboard ist Ihre zentrale Steuerzentrale für alle Vorgänge und Aufgaben im FLOWWER-Konto. Folgende Bereiche sind für den Start besonders wichtig:

  • Upload: Hochladen neuer Dokumente (z. B. Rechnungen als PDF).
  • Eingang (ungestartet): Dokumente, für die noch kein Freigabeprozess gestartet wurde.
  • Freigabeliste: Vorgänge, die auf eine Freigabeaktion warten.
  • Freigegebene & abgelehnte Dokumente: Statusübersichten abgeschlossener Vorgänge.

Weitere Funktionen:

Eine ausführliche Beschreibung der Benutzeroberfläche finden Sie unter Bedienoberfläche.

3. Dokumente hochladen und erfassen

Neue Belege können direkt über den Upload-Bereich oder per Drag & Drop hinzugefügt werden.

Optional steht die Funktion CompanyMail zur Verfügung: Jedes Unternehmen (und jeder Floww) erhält eine eigene E-Mail-Adresse (Format: @mail.flowwer.de), an die Dokumente weitergeleitet werden können.
Details hierzu finden Sie unter CompanyMail.

Hochgeladene Dokumente werden automatisch verarbeitet, inklusive Texterkennung (OCR) und sind anschließend durchsuchbar.

Weitere Importwege wie FTP-Import oder der FLOWWER-Agent stehen ebenfalls zur Verfügung, sind jedoch für die Grundeinrichtung nicht zwingend erforderlich.

4. Freigabeprozesse (Flowws) einrichten

In FLOWWER werden alle Freigaben über sogenannte Flowws gesteuert. Als Kontoinhaber legen Sie diese Prozesse für Ihre Organisation fest.

Im Menü Floww-Editor eines Unternehmens können Flowws erstellt und konfiguriert werden:

  • Floww-Stufen festlegen
  • Freigeber zuweisen
  • Freigaberegeln definieren (z. B. betragsabhängige Stufen)
  • Vertreterrollen vergeben (Supervisoren)

Grundlagen hierzu finden Sie unter Freigabeprozesse konfigurieren.

Für den Einstieg empfiehlt sich zunächst ein einfacher Floww mit nur einer Stufe.

Wenn keine echten Freigaben erforderlich sind, kann die Option Sofortfreigabe genutzt werden, der Dokumente automatisch freigibt.

Sobald ein Dokument einem Floww zugewiesen ist, startet der Freigabeprozess. Die entsprechenden Freigeber erhalten Aufgaben in ihrer Freigabeliste.

Alle Aktionen werden automatisch protokolliert (Audit-Trail).

5. Benutzer einladen und Berechtigungen vergeben

Als Kontoinhaber können Sie weitere Benutzer zu Ihrem FLOWWER-Konto hinzufügen.

In der Benutzerverwaltung können neue Benutzer eingeladen werden:

  • Name und E-Mail-Adresse angeben
  • Einladung per E-Mail versenden
  • Benutzer bestätigen ihre Einladung und richten ihr Passwort ein

Grundlegende Informationen dazu finden Sie unter Benutzerverwaltung.

Für jeden Benutzer kann eine passende Rolle vergeben werden (z. B. Administrator, Freigeber, Leseberechtigung).
Die verschiedenen Rollen und Berechtigungen werden in Berechtigungen / Rolle beschrieben.

Über die Berechtigungen kann gesteuert werden, welche Benutzer Zugriff auf welche Unternehmen und Dokumente erhalten. Der Artikel Sichtbarkeit von Dokumenten erklärt das Berechtigungskonzept genauer.

FLOWWER ermöglicht es, mehrere Unternehmen innerhalb eines Kontos zu verwalten.
Benutzer können gezielt einzelnen Firmen zugeordnet werden. Siehe hierzu auch den Abschnitt Unternehmen der Benutzerverwaltung.

6. Nützliche Tipps zum Start

  • Benachrichtigungen: Im Benutzerkonto können E-Mail-Benachrichtigungen im Bereich Status-Mails konfigurieren.
  • Support: Bei Fragen steht der Support unter support@flowwer.de zur Verfügung. Auf Wunsch unterstützen wir auch bei Einrichtung und Schulung.

Wir wünschen Ihnen einen erfolgreichen Start mit FLOWWER!

2.3 - Erste Schritte für Hintergrundwissen

Herzlich Willkommen zu „Erste Schritte für Hintergrundwissen“!

Diese Seite richtet sich an Administratoren, Prüfer und alle, die einen tieferen Einblick in den technischen Hintergrund von FLOWWER besser verstehen wollen.
Sie finden hier kompakte, praxisnahe Informationen für Betrieb und Verwaltung von FLOWWER.

Das FLOWWER-Dokument

Das FLOWWER-Dokument stellt die zentrale Datenstruktur dar, mit der FLOWWER operiert. Es bildet den grundlegenden Datensatz, der alle relevanten Informationen, Metadaten und Zusammenhänge innerhalb des Systems abbildet

Jedes FLOWWER-Dokument verfügt über folgendem zentrale Merkmale:

  • Arbeitsinhalt:
    Das Dokument enthält den Arbeitsinhalt, beispielsweise in Form einer vom Benutzer hochgeladenen PDF-Datei oder einer empfangenen E-Rechnung.

  • Originaldaten:
    In jedem Dokument sind die originalen Daten unverändert enthalten, sodass jederzeit der ursprüngliche Inhalt abrufbar ist.

  • Vorschau und Verknüpfungen:
    Es wird, sofern möglich, stets eine Vorschau des Dokuments erzeugt. Zudem können Dokumente untereinander verknüpft werden, um Zusammenhänge und Beziehungen abzubilden.

  • Audit-Trail (FLOWWER Protokoll):
    Das Dokument besitzt einen Audit-Trail, der als FLOWWER-Protokoll sämtliche Aktionen und Änderungen dokumentiert.

  • Floww-Zuweisung:
    Ein Dokument kann einem Floww zugewiesen sein - so wird der für das Dokument verantwortliche Freigabeprozess festgelegt.

    • Freigabeprozess und Regeln:
      Die zugehörigen Freigaberegeln legen fest, wie und wann Freigabeanforderungen an Benutzer gesendet werden.
    • Speicherung der Freigaben:
      Am Dokument werden die tatsächlich erteilten Freigaben gespeichert.
    • Statusberechnung:
      Auf Basis Regeln des zugewiesenen Flowws den gespeicherten Freigaben wird der aktuelle Status des Dokuments errechnet.

Dokumentlebenszyklus

Der Dokumentlebenszyklus bildet einen wesentlichen Bestandteil von FLOWWER.
Er umfasst sämtliche Phasen eines Dokuments – von der Erstellung über die Prüfung, Freigabe und Veröffentlichung bis hin zur Archivierung oder Löschung.
Jeder Status spiegelt dabei den aktuellen Bearbeitungsstand wider und dient als Grundlage für nachfolgende Aktionen im System.

Ein übersichtliches Diagramm finden Sie hier: Eine detaillierte Erläuterung zu den einzelnen Dokumentstatus finden Sie hier: Freigabestatus Dieser strukturierte Ansatz gewährleistet eine transparente und nachvollziehbare Verwaltung aller Dokumente innerhalb von FLOWWER.

Ablauf der Benutzererstellung

flowchart TD
    A(["Systembetreuer legt neuen Benutzer an"]) --> n1["Einstellung 'Einladung per E-Mail senden?'"]
    D@{ label: "Benutzer öffnet Aktivierungslink und vergibt sich sein Passwort" } -- Benutzer aktiviert --> E["System sendet Willkommensmail"]
    E --> F(["Benutzer kann sich bei FLOWWER anmelden"])
    n1 -- Ja / aktiviert --> B["System sendet Einladungsmail an die Mailadresse des neuen Benutzers"]
    n1 -- Nein / deaktiviert --> n2(["Unbestätigter Benutzer"])
    n4(["Systembetreuer löst Versand von Einladungsmails unbestätigter Benutzer aus"]) --> B
    B --> D

    n1@{ shape: diam}
    D@{ shape: manual-input}
    E@{ shape: fr-rect}
    B@{ shape: fr-rect}

2.4 - YouTube - Video

FLOWWER-Onboarding und Info-Video auf YouTube

2.5 - Schulungsunterlagen

Übersicht zu den frei verfügbaren Schulungsunterlagen für FLOWWER.

Schulungsunterlagen für FLOWWER

Die hier bereitgestellten Schulungsunterlagen sind frei verfügbar und können ohne Anmeldung abgerufen werden.
Sie sollen Anwenderinnen und Anwendern helfen, die wichtigsten Funktionen von FLOWWER schnell zu verstehen und in der Praxis anzuwenden.

Hinweis:
Die Inhalte befinden sich noch im Aufbau. Es werden laufend weitere Themen ergänzt und bestehende Materialien erweitert.

2.5.1 - Erste Schritte mit der Zahlungsverwaltung (SEPA-Export)

Einführung und praktische Anleitung zur Zahlungsverwaltung in FLOWWER.

Die Zahlungsverwaltung in FLOWWER erleichtert die Vorbereitung von Zahlungsläufen, indem freigegebene oder – je nach Unternehmenseinstellung – auch nicht freigegebene Rechnungen gesammelt und per SEPA-Export in Banking- oder Finanzprogramme übertragen werden.
Sie ist über den Menüpunkt „Zahlungsverwaltung (SEPA-Export)“ im FLOWWER-Startmenü erreichbar.
Alternativ kann sie über die entsprechende Liste auf dem Dashboard geöffnet werden.

Zielgruppe & Zugriff

  • Zugriff nur mit den Berechtigungen:
    • „Zugriff auf Zahlungsverwaltung“
    • „Zugriff auf Zahlungsverwaltung (nur zugeordnete Unternehmen)“
  • In der Regel: Buchhaltung oder speziell berechtigte Personen.
  • Freigeber nutzen die Zahlungsverwaltung nicht direkt, können aber den Prozess vorbereiten.

Ablauf

1. Vorbereitung durch Freigeber

  • Im Freigabeprozess Bezahlstatus auf „Zur Überweisung (SEPA-Export)“ setzen.
  • Optional Bezahldatum festlegen (wird später für den SEPA-Export übernommen).

2. Zahlungsvorbereitung prüfen (Buchhaltung)

  • Liste zeigt alle relevanten Dokumente mit Bezahlstatus „Zur Überweisung“ oder „Überweisung vorbereitet“.
  • Filtermöglichkeiten:
    • „Nicht-Freigegeben zeigen“ – blendet auch nicht freigegebene Dokumente ein, die exportiert werden können.
    • „Ende der Skontofrist oder Fälligkeit vor“ – zeigt nur Dokumente, die bis zu einem bestimmten Datum fällig sind, um später fällige Dokumente auszublenden.
  • Bulk-Funktion:
    • Mehrere Dokumente über Checkboxen links markieren.
    • Für alle markierten Dokumente gleichzeitig Bezahlstatus oder Bezahldatum setzen.
  • Bei Bedarf Bezahlstatus auf „Überweisung vorbereitet (SEPA-Export)“ setzen, um Änderungen durch Freigeber zu verhindern und das Dokument in den SEPA-Export aufzunehmen.

3. SEPA-Export starten

  • Klick auf „SEPA-Export beginnen“ öffnet die Exportansicht.
  • Folgende Einstellungen sind möglich:
    • Absenderkonto auswählen
    • Zahlbetrag anpassen
    • Ausführungsdatum prüfen/anpassen (Standard: Bezahldatum; nach Export: automatisches Update auf tatsächliches Datum)
    • Sammelüberweisung aktivieren/deaktivieren

4. Export durchführen

  • FLOWWER prüft alle Eingaben.
  • Erzeugt eine SEPA-PAIN XML-Datei für:
    • Direktübertragung an die Bank
    • Import in Programme wie StarMoney

Hinweis

Administratoren können per Regeln für Datenfelder bestimmte Eigenschaften (z. B. Bezahlstatus) als Pflichtfeld definieren.

Best Practice

  • Skontofristen im Blick behalten.
  • Bankverbindungen aktuell halten.
  • Entscheidung zur Nutzung von „Nicht-Freigegeben zeigen“ unternehmensweit abstimmen.
  • Fälligkeit-Filter konsequent nutzen, um unnötige Zahlungen zu vermeiden.
  • Bulk-Funktion gezielt einsetzen, um mehrere Dokumente effizient zu bearbeiten.

3 - Speicherplatz, Dokumentenarchivierung und Aufbewahrungskosten

Wie FLOWWER Dokumente langfristig aufbewahrt und wie sich die Aufbewahrungskosten berechnen.

FLOWWER bewahrt Dokumente nicht nur langfristig auf. Aufbewahrte Dokumente bleiben vollständig in FLOWWER verfügbar und damit jederzeit nutzbar, zum Beispiel für Volltextsuche, erweiterte Suche, Reporting und den direkten Zugriff im System.

Die Aufbewahrungskosten beziehen sich deshalb nicht auf reinen Speicherplatz in Gigabyte. Sie beziehen sich auf Dokumente, die dauerhaft in FLOWWER bereitstehen und auch nach längerer Zeit weiterhin im Tagesgeschäft genutzt werden können.

Was die Aufbewahrung in FLOWWER umfasst

Aufbewahrte Dokumente bleiben in FLOWWER vollständig verfügbar. Sie können weiterhin:

  • per Volltextsuche gefunden werden
  • über die erweiterte Suche gezielt gefiltert werden
  • in Auswertungen und Reports einbezogen werden
  • direkt im System geöffnet und geprüft werden
  • im fachlichen Zusammenhang mit anderen Dokumenten bereitstehen

Die Aufbewahrungsgebühr steht damit nicht nur für die Speicherung, sondern für die dauerhafte Bereitstellung dieser Dokumente in FLOWWER.

Technische Grundlage

FLOWWER speichert alle hochgeladenen Dokumente sicher und zentral. Die Speicherung erfolgt revisionssicher. Es gibt keine festen Speicherlimits pro Benutzer oder Unternehmen.

Statt nach Dateigröße abzurechnen, richtet sich die monatliche Aufbewahrungsgebühr ausschließlich nach der Anzahl von Dokumenten, die seit mehr als 50 Tagen im System liegen. Die Größe der Dateien spielt dabei keine Rolle.

Alle Dokumente bleiben standardmäßig im System gespeichert und unterliegen der automatischen Bereinigung.

Die Bereinigung ist immer aktiv und reduziert die Zahl der kostenpflichtig aufbewahrten Dokumente, sobald deren Ablaufdatum erreicht ist.

Dabei werden nicht alle Informationen gelöscht. FLOWWER bewahrt bestimmte Daten weiterhin kostenfrei auf, um die Revisionssicherheit und die Nachvollziehbarkeit dauerhaft zu gewährleisten.

Für weitere Informationen zur Aufbewahrung siehe: Archiv

Wann fallen Aufbewahrungskosten an?

Für die Abrechnung zählen nur Dokumente, die seit mehr als 50 Tagen im System liegen.

Für die ersten 50 dieser Dokumente werden keine Aufbewahrungskosten berechnet.

Das bedeutet:

  • Neuere Dokumente innerhalb der ersten 50 Tage sind nicht relevant für die Aufbewahrungsgebühr.
  • Erst ältere Dokumente fließen in die monatliche Berechnung ein.
  • Die Dateigröße ist dabei unerheblich.

Abrechnungsmodell: Archiveinheiten

FLOWWER rechnet in sogenannten Archiveinheiten ab.

Eine Archiveinheit besteht aus 1.000 archivierten Dokumenten und kostet 2,50 € pro Monat.

Angefangene 1.000er-Schritte werden als volle Archiveinheit berechnet.

Beispielrechnung

Ein Unternehmen hat insgesamt 1.250 Dokumente. Davon sind 950 älter als 50 Tage.

  • 950 archivierte Dokumente
  • 50 freie Dokumente
  • 900 zu berechnende Dokumente
  • 1 Archiveinheit

Monatliche Kosten: 2,50 €

Ein weiteres Beispiel:

Ein Unternehmen bewahrt 6.000 Dokumente in FLOWWER auf.

  • 6.000 archivierte Dokumente
  • 50 freie Dokumente
  • 5.950 zu berechnende Dokumente
  • 6 Archiveinheiten

Monatliche Kosten: 15,00 €

Häufige Fragen

Wie viel Speicherplatz steht zur Verfügung?
FLOWWER hat kein festes Speicherlimit pro Benutzer. Der Speicher wächst mit dem tatsächlichen Dokumentenvolumen. Abgerechnet wird nicht nach Dateigröße, sondern nach der Anzahl aufbewahrter Dokumente.

Warum wird nicht nach Gigabyte abgerechnet?
Weil die Aufbewahrung in FLOWWER mehr ist als reine Datenspeicherung. Die Dokumente bleiben vollständig im System verfügbar und können auch später noch über Suche, Filter und Reporting genutzt werden.

Gibt es eine Begrenzung für große Dateien?
FLOWWER erlaubt auch große Dokumente, zum Beispiel gescannte Rechnungen oder Pläne. Es gilt jedoch das Fair-Use-Prinzip. Die Nutzung muss dem typischen geschäftlichen Rahmen entsprechen. Missbrauch, etwa durch künstlich erzeugte oder übermäßig große Dokumente, kann zur Kündigung führen.

Wie lange bleiben Dokumente gespeichert?
Dokumente bleiben gespeichert, solange keine Bereinigung greift. Es erfolgt keine automatische Löschung außerhalb der konfigurierten Bereinigungslogik.

Was passiert bei stark wachsender Nutzung?
Die Zahl archivierter Dokumente steigt entsprechend. FLOWWER skaliert automatisch mit. Für je 1.000 archivierte Dokumente fallen 2,50 € pro Monat an, abzüglich der 50 freien Dokumente.

Weitere Fallbeispiele

Archivierte Dokumente Freie Dokumente Abzurechnende Dokumente Archiveinheiten Monatliche Kosten
850 50 800 1 2,50 €
2.300 50 2.250 3 7,50 €
6.000 50 5.950 6 15,00 €
49 50 0 0 0,00 €

Hinweis: Informationen zum Hostingstandort und zur digitalen Souveränität finden Sie hier.

4 - Schnittstellen

FLOWWER bietet eine Vielzahl von Schnittstellen, um eine medienbruchfreie und nahtlose Integration in bestehende Systeme zu ermöglichen.

Ziel ist es, den Arbeitsaufwand zu reduzieren, Prozesse zu automatisieren und Daten sicher sowie effizient zwischen Systemen auszutauschen.

Funktionsweise

Die FLOWWER-Schnittstellen ermöglichen die Übertragung von Dokumenten, Metadaten und Freigabeinformationen in angebundene Systeme wie ERP-, Buchhaltungs- oder Archivierungslösungen.

Dokumente mit Freigabestatus “freigegeben” stehen für die Übertragung über eine Schnittstelle zur Verfügung.
Dokumente mit diesem Status werden im Bereich Freigegebene Dokumente angezeigt und von FLOWWER-Schnittstellen als qualifiziert zur Verarbeitung angesehen. Dies stellt sicher, dass nur geprüfte und abschließend genehmigte Inhalte übertragen werden.

Die Übertragung kann dabei automatisch erfolgen, sofern dies von der jeweiligen Schnittstelle unterstützt wird.

Vorteile der Schnittstellen

  • Qualitätssicherung: Durch die Bedingung, dass ein Dokument den Status “freigegeben” erreichen muss, wird sichergestellt, dass ausschließlich validierte Inhalte verarbeitet werden.
  • Medienbruchfreie Übertragung: Alle Daten werden direkt von FLOWWER in das Zielsystem übertragen, ohne dass Informationen manuell eingegeben oder kopiert werden müssen.
  • Automatisierung (optional): Prozesse wie die Übergabe von freigegebenen Rechnungen oder Bestellanforderungen können vollautomatisch erfolgen, wenn die Schnittstelle dies unterstützt.
  • Datenintegrität: Der vollständige Audit-Trail wird zusammen mit den Dokumenten übertragen und steht im Zielsystem zur Verfügung.
  • Flexibilität: FLOWWER unterstützt eine Vielzahl an Partnern, darunter DATEV, Agenda und Addison, sodass sich die Schnittstellen leicht in unterschiedlichste IT-Umgebungen integrieren lassen.

Sicherheit und Hosting

FLOWWER wird ausschließlich auf Servern deutscher Anbieter gehostet. Dadurch wird ein hoher Standard an Datenschutz und digitaler Souveränität gewährleistet. Auch die Schnittstellenkommunikation erfüllt strenge Sicherheitsanforderungen, um vertrauliche Daten zu schützen.

Fazit

Die FLOWWER-Schnittstellen tragen maßgeblich dazu bei, den Workflow Ihrer Organisation zu optimieren. Sie ermöglichen eine effiziente Zusammenarbeit zwischen FLOWWER und anderen Systemen, reduzieren manuelle Eingriffe und bieten gleichzeitig ein hohes Maß an Sicherheit und Transparenz. Der Dokumentstatus “freigegeben” bildet dabei die Grundlage für jede Übertragung über eine Schnittstelle, da dieser sicherstellt, dass nur geprüfte und finale Daten verarbeitet werden.

4.1 - ADDISON OneClick

Übertragung strukturierter Rechnungsdaten an ADDISON OneClick.
Eigenschaften
Automatische Übertragung möglich Ja (Langzeit-Token nötig)
Übertragung Belegbild Ja
Übertragung Fibu-Notiz Nein
Übertragung Dokumenteigenschaften Ja
Übertragung Belegaufteilung Ja (wenn vorhanden)
Kosten (FLOWWER) keine
Hinweise Verwendung als Steuerberater (Stb) und als Mandant möglich

Voraussetzungen

  • Anwender benötigen einen FLOWWER-Account
  • ADDISON SMART Connect Integration innerhalb OneClick

Falls Sie Unterstützung benötigen, kontaktieren Sie uns bitte per Feedback

Weiterführende Informationen: ADDISON OneClick

4.2 - Agenda Connect

Übertragung strukturierter Rechnungsdaten an Agenda Connect.
Eigenschaften
Automatische Übertragung möglich Ja (Langzeit-Token nötig)
Übertragung Belegbild Ja
Übertragung Fibu-Notiz Ja
Übertragung Dokumenteigenschaften Ja
Übertragung Belegaufteilung Ja (wenn vorhanden)
Kosten (FLOWWER) keine

Voraussetzungen

  • Anwender benötigen einen FLOWWER-Account
  • die AGENDA Finanzbuchführung sowie
  • die Cloud-Lösung Digitales Belegbuchen.

Falls Sie Unterstützung benötigen, kontaktieren Sie uns bitte per Feedback

Weiterführende Informationen: Agenda Schnittstellenpartner

4.3 - DATEV Belegbilderservice

Übergabe des Belegbild mit DATEV-Belegtyp und dem FLOWWER-Protokoll.
Eigenschaften
Automatische Übertragung möglich Ja (Langzeit-Token nötig)
Übertragung Belegbild Ja
Übertragung Fibu-Notiz Ja
Übertragung Dokumenteigenschaften Nein
Übertragung Belegaufteilung Nein
Kosten (FLOWWER) keine
Hinweise
  • DATEV-Belegtyp wird übergeben
  • DATEV-OCR wird genutzt
  • Einrichtung

    Weitere Infos zur Einrichtung: DATEV-Verbindung herstellen

    4.4 - DATEV CSV

    Export von Dokumenten als DATEV-CSV-Datei

    FLOWWER exportiert die Daten im DATEV-CSV-Format in der Variante Buchungsstapel.
    Diese Formatvariante ist für den Import in viele Buchhaltungssysteme vorgesehen und enthält die wesentlichen Informationen wie Buchungstexte, Konten, Gegenkonten und Beträge.

    Wenn für die exportierten Dokumente eine Belegaufteilung vorhanden ist, enthält der Export pro Aufteilungsgruppe eine eigene Zeile.
    Dadurch werden z. B. Kostenstellen und Kontierungsdaten differenziert ausgegeben und lassen sich gezielt in Auswertungen oder Buchhaltungssystemen weiterverwenden.

    Eigenschaften
    Automatische Übertragung möglich Nein weil Dateidownload
    Übertragung Belegbild Nein jedoch Alternative: Permalink
    Übertragung Fibu-Notiz Ja
    Übertragung Dokumenteigenschaften Ja
    Übertragung Belegaufteilung Ja
    Kosten (FLOWWER) keine
    Hinweise Nutzung mit FLOWWER-Agent möglich

    4.5 - DATEV Rechnungsdatenservice 1.0

    Übertragung strukturierter Rechnungsdaten über ‘DATEV RDS1.0’ an DATEV Unternehmen Online (DUO).
    Eigenschaften
    Automatische Übertragung möglich Ja (Langzeit-Token nötig)
    Übertragung Belegbild Ja
    Übertragung Fibu-Notiz Nein
    Übertragung Dokumenteigenschaften Ja
    Übertragung Belegaufteilung Ja (wenn vorhanden)
    Kosten (FLOWWER) keine
    Hinweise
  • DATEV Rechnungsdatenservice 1.0 gebucht
  • DATEV-Berechtigung erteilt
  • Bearbeitungsmodus DUO: Erweitert
  • DATEV-Verbindung herstellen
  • DATEV-Ablagestruktur

    FLOWWER erlaubt es, den Zielordner in DUO für die übertragenen Dokumente entsprechend bestimmter Dokumenteeigenschaften festzulegen.
    Es stehen drei Ebenen zur Verfügung.

    Die FLOWWER-seitige Voreinstellung ist

    • Ebene 1: ‘FLOWWER’ (fester Wert)
    • Ebene 2: Jahr und Dokumenttyp (ergibt z.B. ‘2021 Rechnungseingang’)
    • Ebene 3: Monat (Nummer und Name) (ergibt z.B. ‘02 Februar’)

    Ein mit der Voreinstellung übertragenes Dokument wird in DATEV Unternehmen Online im Ordner
    ‘FLOWWER/2021 Rechnungseingang/02 Februar’
    abgelegt.

    Folgende Werte können den einzelnen Stufen nun zugewiesen werden:

    Einstellung Beispielwert Hinweis
    Dokumenttyp Rechnungseingang Definition von Dokumenttypen in den Unternehmenseinstellungen
    Fester Wert FLOWWER
    Floww-Name Bereitstellung durch Mitarbeiter FLOWWER ersetzt alle Zeichen außer 0-9, A-Z und a-z durch Unterstriche.
    Monat (Nummer) 02
    Monat (Nummer und Name) 02 Februar
    Jahr 2021
    Jahr und Dokumenttyp 2021 Rechnungseingang

    4.6 - Einrichtung von Lexware Office

    Eigenschaften
    Automatische Übertragung möglich Ja (Langzeit-Token nötig)
    Übertragung Belegbild Ja
    Übertragung Fibu-Notiz Nein
    Übertragung Dokumenteigenschaften Nein
    Übertragung Belegaufteilung Nein
    Kosten (FLOWWER) keine

    Einrichtungsbeispiel

    Das Video zeigt die Aktivierung der Lexware Office Schnittstelle in einem Beispielunternehmen.

    5 - Sichtbarkeit von Dokumenten

    In FLOWWER wird die Sichtbarkeit von Dokumenten automatisch anhand verschiedener Regeln berechnet.

    In FLOWWER arbeiten viele Benutzer gleichzeitig mit einer großen Anzahl von Dokumenten. Damit jeder nur die Dokumente sieht, die für seine Aufgaben relevant sind, steuert FLOWWER die Sichtbarkeit automatisch anhand verschiedener Regeln. Es muss also nicht manuell entschieden werden, wer welches Dokument sehen darf.

    Dieses Konzept hat zwei große Vorteile:

    • Jeder Benutzer sieht immer genau die für ihn relevanten Vorgänge.
    • Der Verwaltungsaufwand für Administratoren bleibt auch bei vielen Benutzern und Dokumenten überschaubar.

    Zentrale Steuerung über Flowws

    Der wichtigste Faktor für die Sichtbarkeit ist die Mitgliedschaft in einem Floww. Flowws sind dabei mehr als nur Freigabeprozesse — sie wirken wie Berechtigungsträger.
    Wer einem Floww in einer bestimmten Rolle (z. B. Freigeber, Supervisor oder Freigabevertretung) zugeordnet ist, erhält automatisch Zugriff auf die zugehörigen Dokumente.

    Dieses Prinzip ähnelt der Berechtigungsvererbung in einem Windows-Dateisystem:
    Wer Zugriff auf einen übergeordneten Ordner erhält, bekommt automatisch Zugriff auf die darin enthaltenen Dateien. In FLOWWER übernehmen die Flowws diese Rolle für die Dokumente.

    Weitere Regeln für die Sichtbarkeit

    Zusätzlich zur Floww-Mitgliedschaft können weitere Faktoren die Sichtbarkeit bestimmen:

    • Administrationsrechte
      Der Benutzer besitzt die Berechtigung, alle Dokumente oder alle Dokumente seiner direkt zugeordneten Unternehmen zu verwalten.

    • Eigentümer des Dokuments
      Der Benutzer hat das Dokument selbst hochgeladen oder erstellt.

    • Zugriff abhängig vom Dokumentstatus
      Je nach Status kann Sichtbarkeit bestehen, wenn:

      • das Dokument noch ungestartet ist und der Benutzer es starten oder zuweisen darf,
      • das Dokument abgelehnt wurde und der Benutzer berechtigt ist, abgelehnte Dokumente zu verwalten,
      • das Dokument vollständig freigegeben ist.

    Transparenz durch die Sichtbarkeitserklärung

    FLOWWER zeigt dem Benutzer für jedes Dokument die sogenannte Sichtbarkeitserklärung an. Sie listet genau auf, aus welchen Gründen das gezeigte Dokument für den aktuellen Benutzer sichtbar ist. Dadurch kann der Anwender jederzeit nachvollziehen, warum der Zugriff möglich ist.

    Sichtbarkeitsprüfung

    Für Administratoren bietet der Bereich Filter zusätzlich das Merkmal Sichtbarkeitsgrund an.
    Damit lässt sich systemweit auswerten, aus welchen Gründen Benutzer auf Dokumente zugreifen können.

    Diese Funktion ist ein wertvolles Werkzeug für die Administration, um Berechtigungen gezielt zu prüfen und die Sichtbarkeitsregeln im System besser nachvollziehen zu können.

    6 - Single Sign On (SSO)

    Mit Single Sign On (SSO) melden sich Benutzer nicht mehr mit einem FLOWWER-Passwort an, sondern über einen externen Identitätsanbieter (z. B. Microsoft Entra ID, Google Workspace).
    Die Passwortverwaltung erfolgt zentral im Unternehmen. Sicherheitsvorgaben wie Passwortregeln oder Zwei-Faktor-Authentifizierung steuert der externe Anbieter.

    Externe Anmeldungen werden einem bestehenden FLOWWER-Benutzerkonto hinzugefügt.
    Es entsteht kein neuer Benutzer. Alle Dokumente, Freigaben und Einstellungen bleiben erhalten.

    Administratoren können SSO optional zur Pflicht machen.


    Einrichtung

    Bevor Benutzer SSO nutzen können, muss mindestens ein externer Anbieter eingerichtet sein.
    Dies erfolgt über den Assistenten in den Systemeinstellungen:

    Externe Login-Verwaltung

    Danach kann im Benutzerprofil die externe Anmeldung ergänzt werden.


    Vorteile und Eigenschaften

    • Passwortverwaltung über den SSO-Anbieter
    • Externe 2FA kann FLOWWER-2FA ersetzen
    • Mehrere SSO-Anbieter pro FLOWWER-Konto möglich
    • Nahtlose Migration zwischen verschiedenen Anbietern
    • Kann bestehenden Benutzerkonten hinzugefügt werden
    • Administratoren können mehrere Anbieter hinterlegen
    • Benutzer lassen sich jederzeit wieder als reine FLOWWER-Benutzer betreiben

    Technische Zuordnung

    Die externe Anmeldung wird ausschließlich über den OIDC-Claim email dem passenden FLOWWER-Benutzerkonto zugeordnet.

    Wenn der externe Anbieter keine E-Mail-Adresse übermittelt oder die E-Mail-Adresse zu keinem vorhandenen FLOWWER-Benutzer passt, erfolgt keine automatische Zuordnung.
    FLOWWER informiert dann darüber, dass kein Benutzerkonto verknüpft werden konnte.
    In diesem Fall melden Sie sich mit Ihrem lokalen FLOWWER-Benutzer an und fügen die externe Anmeldung anschließend in den persönlichen Einstellungen hinzu.


    Vergleich: Lokale Anmeldung vs. SSO

    Funktion Ohne SSO Mit SSO
    Lokale Anmeldung Ja Ja, kann vom Admin deaktiviert werden
    Externe Anmeldung Nein Ja, kann vom Admin deaktiviert werden
    2FA Ja, kann erzwungen werden Steuerung über den SSO-Anbieter
    Passwortregeln Fest durch FLOWWER vorgegeben Vorgaben des SSO-Anbieters

    7 - Triggers & Jobs

    FLOWWER bietet ein leistungsfähiges Automatisierungs-Framework, bei dem Triggers (Ereignisauslöser) und Jobs (konfigurierbare Aufgaben) eine zentrale Rolle spielen.

    • Triggers sind in FLOWWER fest hinterlegt und werden bei bestimmten Ereignissen, etwa eine erfolgreiche Initialanalyse oder eine Änderung bei Lieferantenstammdaten, ausgelöst.
    • Jobs können Sie unternehmensspezifisch erstellen und konfigurieren. Ein Job wird immer an einen passenden Trigger geknüpft; FLOWWER verhindert hierbei ungültige Kombinationen.
    FLOWWER_TriggersAndJobs.png

    Triggers in FLOWWER

    FLOWWER stellt eine Reihe fest vorgegebener Ereignisauslöser (Triggers) bereit.
    Sobald das dem jeweiligen Auslöser zugrundeliegende Ereignis eintritt, prüft FLOWWER, ob einer oder mehrere passende Jobs aktiv sind. Ist dies der Fall, werden die zugeordneten Jobs automatisch gestartet (getriggert). Auf diese Weise lassen sich Abläufe in Ihrem Unternehmen automatisieren und beschleunigen.

    Beispiele für solche Ereignisse sind:

    • Nach Initialanalyse
    • Nach Datenextraktion
    • Nach Floww-Änderung
    • Nach Lieferantenänderung
    • Nach Freigabestatus verändert
    • Status Freigegeben erreicht

    Jobs in FLOWWER

    Jobs sind konfigurierbare Arbeitsschritte oder Skripte, die auf die individuellen Anforderungen jedes Unternehmens zugeschnitten werden können. FLOWWER stellt eine Reihe von Standard-Jobs zur Verfügung (z. B. „AsservioScript ausführen“, „Webhook aufrufen“, „Lieferantenbindung herstellen“), die je nach Bedarf angepasst und erweitert werden können. Darüberhinaus besteht die Möglichkeit, weitere Jobs hinzuzufügen, um Beispielsweise kundenspezifische Schnittstellen per Webhook über Ereignisse in FLOWWER zu benachrichtigen.

    • Aufrufen externer APIs oder Webhooks
    • Ausführen von Skripten (z. B. AsservioScript)
    • Starten weiterer Verarbeitungsprozesse (z. B. Zuordnen einer Rechnung zum passenden Lieferanten)
    • Finalanalyse und Qualitätssicherung

    Da jedes Unternehmen unterschiedliche Anforderungen an die Prozesse hat, werden die Jobs in der Unternehmensverwaltung konfiguriert. Diese Trennung stellt sicher, dass nur berechtigte Personen Änderungen an den Abläufen vornehmen können und dass die Konfiguration eindeutig den betrieblichen Anforderungen entspricht.

    Zusammenspiel von Triggers und Jobs

    1. Fester Trigger → Passender Job

      • Ein Job muss immer einem konkreten (passenden) Trigger zugewiesen sein. Der Trigger definiert, wann oder unter welchen Umständen der Job gestartet wird.
      • Beispielsweise: „Nach Initialanalyse“ → Job „Standardfloww zuweisen“.
    2. Systemprüfung auf Gültigkeit

      • FLOWWER verhindert die Zuordnung eines Jobs zu einem ungeeigneten Trigger. So werden fehlerhafte Konfigurationen vermieden.
      • Beispiel: Ein Job, der nur bei Dokumentenrelevanten Änderungen sinnvoll ist, kann nicht an „Nach Lieferantenänderung“ gebunden werden, wenn es keine Dokumentverknüpfung gibt.
    3. Unternehmensspezifische Anpassungen

      • Obwohl die Triggers unveränderlich sind, können Sie eigene Jobs erstellen oder vorhandene anpassen, um sie an Ihre Unternehmensprozesse anzupassen.
      • Neue Job-Konfigurationen werden stets in der Unternehmensverwaltung angelegt und lassen sich nur mit Triggern verknüpfen, die zum jeweiligen Szenario passen.

    7.1 - Job 'Finalanalyse'

    Automatische abschließende Aufbereitung und Bereinigung von Dokumentendaten.

    Die Finalanalyse führt abschließende technische Verarbeitungsschritte an Dokumenten durch. Der Job wird standardmäßig durch den Trigger „Nach Datenextraktion“ gestartet.
    Er folgt dabei auf andere Jobs desselben Triggers, wie zum Beispiel Lieferantenbindung herstellen oder Start der Freigabe probieren.

    Die Finalanalyse steht damit als Gegenstück zur Initialanalyse (Trigger).
    Sie dient ausschließlich der internen Datenaufbereitung, bevor ein Dokument den Benutzern vollständig zur Verfügung steht.

    Der Job hat keine Verbindung zu Schnittstellen oder Übertragungen. Er bereitet lediglich die extrahierten Daten intern auf.


    Name und Beschreibung

    Name des Jobs

    Eindeutige Bezeichnung des Jobs.

    Beschreibung / Notizen

    Optionales Feld für interne Hinweise.


    Erklärung der Optionen

    Standardsteuersatz in der Belegaufteilung

    Standardsteuersatz für Belegaufteilung nutzen

    Legt fest, ob der Standard-Steuersatz (z. B. 19 %) in der automatischen Belegaufteilung angewendet wird.

    Optionen:

    • Immer
      Standardsteuersatz wird immer genutzt.
    • Nur wenn Dokument Brutto hat
      Nur bei Dokumenten mit Bruttobeträgen
    • Niemals
      Kein automatischer Einsatz

    Bereinigung von Brutto/Netto

    Diese Funktion der Finalanalyse schützt vor offensichtlich falschen oder fehlerhaften Beträgen.
    Sie prüft, ob Brutto- und Nettobeträge grundsätzlich zueinander passen. Werte, die die eingestellte Toleranz überschreiten, gelten als unplausibel und werden verworfen.
    Diese Prüfung wirkt als letzte Absicherung gegen komplett unbrauchbare Daten.

    Max. Abweichung vor Verwerfen

    Dieser Wert legt fest, wie stark Brutto und Netto voneinander abweichen dürfen.
    Die Abweichung wird prozentual in Bezug auf den Nettobetrag berechnet.
    Beispiel: Bei einer maximal erlaubten Abweichung von 25 % gilt ein Netto von 100 € und ein Brutto über 125 € als unplausibel. In diesem Fall greift die eingestellte Verwerfungsregel.

    Netto verwerfen

    Ist diese Option aktiviert, wird bei zu großer Abweichung der Nettobetrag verworfen.

    Brutto verwerfen

    Ist diese Option aktiviert, wird bei zu großer Abweichung der Bruttobetrag verworfen.

    Auch auf E-Rechnungen anwenden

    Aktiviert diese Plausibilitätsprüfung zusätzlich für E-Rechnungen. Ohne diese Option werden ausschließlich Dokumente ohne E-Rechnung geprüft.


    E-Rechnung

    Bezahlstatus auslesen

    Legt fest, ob der Job den Bezahlstatus aus einer E-Rechnung übernimmt.

    Optionen:

    • Automatisch – Bezahlstatus wird ausgelesen, wenn vorhanden.
    • Immer – der Job liest den Status immer aus.
    • Niemals – Bezahlstatus wird ignoriert.

    Vorgangsgruppen (Labs)

    Vorgangsgruppen fassen zusammengehörige Dokumente zusammen.

    Hochgeladene Dokumente zu Vorgangsgruppen hinzufügen

    • Deaktiviert – keine automatische Zuordnung.
    • Nur zu bereits Existierenden hinzufügen – Dokumente werden nur bestehenden Vorgangsgruppen zugeordnet.
    • Kann Neue anlegen – neue Vorgangsgruppen werden automatisch erzeugt, wenn nötig.

    7.2 - Job 'Verarbeitung über Schnittstelle/Datenweitergabe versuchen'

    Versucht ein Dokument über die verantwortliche Schnittstelle (Floww-Einstellung wird berücksichtigt) zu verarbeiten.

    Der Job „Verarbeitung über Schnittstelle/Datenweitergabe versuchen“ dient dazu, ein Dokument über die zuständige Schnittstelle zu verarbeiten. Dabei werden die aktuell gültigen Floww-Einstellungen berücksichtigt. Der Job prüft zunächst, ob alle Voraussetzungen für eine erfolgreiche Datenweitergabe erfüllt sind, und leitet das Dokument an die konfigurierte Schnittstelle weiter.

    Für bestimmte Schnittstellen ist zu beachten, dass diese ein Langzeittoken benötigen, um automatische Übertragungen durchführen zu können.

    Ein Übertragungsversuch wird automatisch ausgelöst, sobald ein Dokument den Status „freigegeben“ erreicht.
    Wird der jeweilige Beleg erfolgreich übertragen, erfolgt dies vollständig automatisch, sodass kein manueller Eingriff erforderlich ist.

    Übertragungsproblem

    Falls ein Dokument nicht übertragen werden kann, verbleibt es in den „Freigegebenen Dokumenten“.
    Daher ist es wichtig, dass wenigstens ein Benutzer Statusmails aktiviert hat und der Auslöser „Bei freigegebenen Dokumenten“ eingeschaltet ist. Auf diese Weise ist sichergestellt, dass die Information über ggfls. nicht übertragene Dokumente zuverlässig weitergegeben wird.

    Es werden für fehlgeschlagene Übertragungen kein weiteren Versuche unternommen. Das bedeutet, dass die Übertragung - nach eventueller Korrektur und Beseitigung des Hinderungsgrundes - manuell übertragen werden muss.

    7.3 - Job 'Standardfloww zuweisen'

    Weist das Dokument dem Standardfloww seines gebundenen Lieferanten zu.

    Wird nicht ausgeführt wenn:

    • Kein Lieferant gebunden
    • Lieferant hat keinen Standardfloww
    • Dokument ist bereits dem Standardfloww zugewiesen

    Ist bereits ein Floww zugewiesen, wird die Zuweisung überschrieben!

    8 - Freigabevertretung

    Die Funktion “Freigabevertretung” ermöglicht es einem Freigeber, zusätzlich zu seinen regulären Freigaben auch im Namen des Vertretenen dessen freigabepflichtige Dokumente zu bearbeiten.
    Vertretungsfreigaben werden im Protokoll dokumentiert, damit bleibt nachvollziehbar, ob bzw. von wem in Vertretung freigegeben wurde.
    Die Floww-Definition bleibt unverändert; es sind keine Anpassungen im Freigabeprozess erforderlich.

    Optional kann ein Abwesenheitsgrund angegeben werden.
    Der Abwesenheitszeitraum lässt sich mit Beginn- und Enddatum im Voraus festlegen. Wird kein Enddatum angegeben, bleibt die Abwesenheit auf unbestimmte Zeit aktiv.

    Die in Vertretung vorliegenden Dokumente werden wie die eigenen Dokumente in der Freigabeliste aufgelistet und per Statusmail benachrichtigt.

    In Dokumentlisten zeigt das -Icon an, dass es sich um ein in Dokument mit Vertretungsfreigabe handelt.

    Information über aktive Vertretung

    Verwenden Sie die Persönliche Einstellungen, um den Benutzer als abwesend festzulegen.

    Keine Vertretungsfunktion aktiv

    Normalzustand. Der aktuelle Benutzer ist weder als abwesend noch von anderen Benutzern als Vertretung festgelegt.

    Benutzer als Vertretung festgelegt

    Der aktuelle Benutzer wurde von anderen Benutzern als Freigabevertretung festgelegt.

    Benutzer ist abwesend

    Der Benutzer ist gemäß seiner persönlichen Einstellungen als abwesend festgelegt.

    Benutzer abwesend und gleichzeitig Vertretung

    Möglicher Konflikt: Der Benutzer ist sowohl als abwesend als auch von anderen Benutzern als Vertretung festgelegt.
    Das FLOWWER-System ist in der Lage, Freigabevertretungen über mehrere Benutzer hinweg zu kaskadieren.
    Prüfen Sie zur Sicherheit, ob die Vertretungskette praktikabel ist.

    9 - Grundlagen: Flowws (Freigabeprozesse)

    Flowws sind das zentrale Steuerelement in FLOWWER. Ohne Floww funktioniert die Arbeit mit Dokumenten praktisch nicht, da sie sowohl die Freigabeprozesse als auch die Sichtbarkeit der Dokumente regeln.

    Ein Floww ist ein mehrstufiger Prozess, der definiert, wer prüft und freigibt. Gleichzeitig legt er fest, wer ein Dokument sehen darf. Dadurch bleiben Dokumente auch nach der Freigabe oder Verarbeitung weiterhin in ihrem Floww – das ist bewusst so vorgesehen.

    Warum jedes Dokument einen Floww braucht

    In FLOWWER laufen alle Freigabeprozesse, Prüfungen und Sichtbarkeiten über Flowws. Ohne Floww kann kein Dokument verarbeitet oder angezeigt werden. Das liegt daran, dass der Floww nicht nur den Freigabeweg steuert, sondern auch definiert, wer das Dokument überhaupt sehen darf.

    Die Verbindung zwischen Dokument und Floww wird als Zuweisung bezeichnet.

    Ist kein klassischer Freigabeprozess für ein Dokument nötig, verwenden Sie einen Sofortfreigabe-Floww.
    Dieser startet und beendet die Freigabe automatisch, sorgt aber weiterhin dafür, dass die Dokumente korrekt sichtbar bleiben.

    Flowws bilden also die Grundlage für:

    • die Steuerung der Sichtbarkeit (wer darf was sehen),
    • die Prüf- und Freigabelogik (wer entscheidet was),
    • und die Nachvollziehbarkeit über den gesamten Lebenszyklus eines Dokuments hinweg.

    Elemente eines Flowws

    • Floww-Stufen - Reihenfolge der Prüf- und Freigabeschritte.
    • Freigeber - Personen oder Rollen, die in einer Stufe entscheiden.
    • Regeln - Bedingungen, die Stufen aktivieren (z. B. Bagatellgrenze).
    • Supervisoren - Erhalten Einsicht und können vertreten.
    • Sofortfreigabe - Optional. Dokumente werden ohne manuelle Entscheidung freigegeben.

    Ablauf

    1. Dokument hochladen oder importieren.
    2. Dokument einem Floww zuweisen.
    3. Regeln prüfen. Der Prozess startet.
    4. Freigeber erhalten Aufgaben in der Freigabeliste.
    5. Entscheidung: freigeben oder ablehnen.
    6. Abschluss. Alle Schritte erscheinen im Audit-Trail.
    7. Das Dokument verbleibt im Floww und bleibt sichtbar für alle Beteiligten.

    Erste Konfiguration

    Tipps

    • Starten Sie mit einem einfachen Floww mit einer Stufe.
    • Fügen Sie Regeln später hinzu, wenn der Bedarf wächst.
    • Prüfen Sie die Rollen und Berechtigungen der Freigeber.
    • Dokumente können durch Änderung der Floww-Zuweisung zwischen verschiedenen FLOWWER-Unternehmen verschoben werden.

    Weiterführend

    10 - Berechtigungen

    In diesem Bereich erhalten Sie eine kurze Erklärung zu allen Benutzerrechten (bzw. Benutzerberechtigungen) in FLOWWER.

    Mehrere Benutzerrechte können zu einer Benutzerrolle zusammengefasst werden: Benutzerrollen

    Freigabe von Dokumenten

    Dokumente hochladen

    Steuert, ob der Benutzer neue Dokumente in das FLOWWER-Konto hochladen darf.

    Benutzer ohne Floww-Mitgliedschaft und ohne Admin-Berechtigung dürfen Dokumente nur in direkt zugewiesene Unternehmen laden.

    Floww zuweisen / Freigabe starten

    • Kontoweit Superrecht

      Alle ungestarteten Dokumente sind für den Benutzer sichtbar, unzugewiesene Dokumente können ohne Einschränkung jedem Floww aller Unternehmen des FLOWWER-Kontos zugewiesen werden.

    • Zugehörige Unternehmen

      Benutzer kann Dokumente an alle Flowws der ihm zugeordneten Unternehmen zuweisen und deren Freigabe starten

    • Zugehörige Flowws

      Erlaubt Benutzern den Zugriff auf Flowws bzw. den Flowws zugewiesenen Dokumente, in welchen sie selbst Freigeber oder Supervisor sind.
      Dokument(e) ohne Zuweisung dürfen durch den Benutzer nur zu den genannten Flowws zugewiesen werden.

    Dokumente freigeben

    Erlaubt dem Benutzer, Freigaben zu erteilen.
    Es gelten die Regeln des dem Dokument zugewiesenen Flowws.


    Dokumente ablehnen

    Dokumente ablehnen

    Gestattet es dem Benutzer, Dokumente welche ihm zur Freigabe vorliegen, abzulehnen.
    Für Zugriff auf abgelehnte Dokumente siehe Abgelehnte Dokumente verwalten und unzugewiesene löschen

    Das zu diesem Benutzerrecht gehörende Konzept Dokumente ablehnen verhindert, dass ein einzelner Prüfer ein Dokument vollständig aus dem Freigabeprozess entfernen und löschen kann. Dokumente, die im Freigabeprozess abgelehnt werden, müssen in einem zweiten Schritt überprüft werden.

    Abgelehnte Dokumente verwalten und unzugewiesene löschen

    Gestattet dem Benutzer den Zugriff auf den Bereich Abgelehnte Dokumente und Belege.

    • Kontoweit

      Abgelehnte Dokumente und Belege ist uneingeschränkt zugreifbar.

    • Nur verantwortliche (Dokumente)

      Abgelehnte Dokumente und Belege ist mit Einschränkung auf Dokumente im Verantwortungsbereich des Benutzers zugreifbar.
      Dies bezieht sich auf Dokumente, auf welche Folgendes zutrifft:

      • Benutzer ist Besitzer (Uploader)
      • Benutzer ist Mitglied im Floww des Dokuments
      • Dokument hat keinen Floww (ist unzugewiesen)

    Dokumente bearbeiten

    Dokumentdaten bearbeiten

    Berechtigt, die Eigenschaften eines Dokuments zu bearbeiten.

    Belegaufteilung bearbeiten

    Berechtigt, die Belegaufteilung / Kostenstellenzuordnung eines Dokuments zu bearbeiten.

    FiBu-Notiz aktualisieren

    Berechtigt, die FiBu-Notiz eines Dokuments zu bearbeiten.
    Nützlich für Benutzer, die außer der FiBu-Notiz keine weiteren Dokumenteigenschaften bearbeiten sollen.

    Anhänge zu Dokumenten hinzufügen

    Berechtigt, Anhänge zu einem Dokument hinzuzufügen.

    Anhänge von Dokumenten entfernen

    Berechtigt, bestehende Anhänge von einem Dokument zu entfernen.


    Floww-Kontrolle

    Dokumente auf vorherige Floww-Stufe zurücksetzen

    Berechtigt, Dokumente um eine Floww-Stufe zurückzusetzen, ohne das Dokument vorher ablehnen oder reaktivieren zu müssen.

    Es werden die Freigaben der aktuellen und der davorliegenden Stufe entfernt.
    Der Freigabestatus wird neu berechnet und zeigt anschließend auf die vorherige Floww-Stufe und die entsprechenden Freigaben müssen neu erteilt werden.
    Vorherige / überholte Bezeichnung: Freizugebende Dokumente an Vorstufe zurückgeben

    Nominierungen bearbeiten

    Berechtigt den Benutzer, die Nominierungen eines Dokuments nachträglich zu ändern.


    Zahlungsverwaltung

    Zugriff auf Zahlungsverwaltung

    • Kontoweit Superrecht

      Zahlungsverwaltungen aller Unternehmen des FLOWWER-Kontos sind zugreifbar.

    • Zugehörige Unternehmen

      Benutzer kann Zahlungsverwaltung der ihm zugeordneten Unternehmen verwenden
      Siehe Unternehmenszuordnung


    Organisation

    Freigegebene Dokumente auf alternativem Weg herunterladen

    Gestattet den Download freigegebener Dokumente ohne Verwendung einer Schnittstelle. Hierzu gehört die FLOWWER REST-API und der Download über die Benutzeroberfläche.

    Bitte beachten Sie, dass über diese Berechtigung Dokumente in nicht revisionssichere Systeme (z.B. Windows Dateisystem) gelangen können.
    Prüfen Sie bitte daher, ob ggfls. GoBD-Verletzungen entstehen können.

    Zugriff auf Freigegebene Dokumente

    Steuert die Sichtbarkeit des Bereichs ‘Freigegebene Dokumente’ bzw. zeigt die Schaltfläche zum Bereich ‘Freigegebene Dokumente’ an.

    • Kontoweit

      Ermöglicht Zugriff auf freigegebene Dokumente aller Unternehmen des FLOWWER-Kontos.

    • Zugehörige Unternehmen

      Eingeschränkter Zugriff nur auf dem Benutzer zugeordneter Unternehmen bzw. deren Dokumente.

    Alle Dokumente administrieren

    Für die Freigabe gelten die Regeln des dem jeweiligen Dokument zugewiesenen Flowws.

    • Kontoweit

      Ermöglicht Zugriff auf alle Dokumente des gesamten Kontos

    • Zugehörige Unternehmen

      Ermöglicht Zugriff auf alle Dokumente innerhalb der dem Benutzer zugehörigen Unternehmen.
      Siehe Benutzerverwaltung » Unternehmen

    Stammdaten / Lieferanten bearbeiten

    • Kontoweit Superrecht

      Stammdaten und Lieferanten aller Unternehmen des FLOWWER-Kontos sind durch den Benutzer bearbeitbar.

    • Zugehörige Unternehmen

      Benutzer kann Stammdaten und Lieferanten explizit zugehöriger Unternehmen bearbeiten.

    • Zugehörige Flowws

      Benutzer kann Stammdaten und Lieferanten zugehöriger Unternehmen bearbeiten.


    Systemeinstellungen

    Administrator

    Gibt dem Benutzer alle vorhandenen Berechtigungen.

    Das besondere an der ‘Administrator’-Berechtigung ist, dass auch in Zukunft hinzukommende, weitere Benutzerrechte dem Benutzer automatisch gegeben werden. Wir empfehlen, diese Berechtigung immer wenigstens zwei Benutzern zu erteilen um in Notfällen handlungsfähig zu bleiben.

    Unternehmen und Flowws verwalten

    Gestattet dem Benutzer den Zugriff auf die Verwaltung von Unternehmen (und Flowws).

    Gegenseitig ausgeschlossene Freigeber verwalten

    Erlaubt Zugriff auf den Bereich Gegenseitig ausgeschlossene Freigeber des Floww-Editors

    Benutzer verwalten

    Ermöglicht den Zugriff auf den Bereich Benutzerverwaltung

    Systemeinstellungen verwalten

    Ermöglicht den Zugriff auf den Bereich Systemeinstellungen

    Aktivierung und Features verwalten

    Steuert, ob der Benutzer Features buchen / kündigen darf.

    Bezieht sich auf die Bereiche Systemeinstellungen » Aktivierung/Features (Marktplatz) und Unternehmenseinstellungen » Features/Teilrechnung

    11 - Freigabestatus

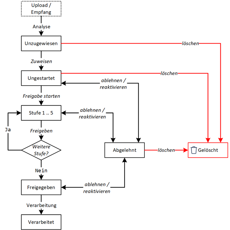
    Jedes Dokument bzw. jeder Beleg im System verfügt über einen eindeutig definierten Freigabestatus, welcher den aktuellen Verarbeitungsstand des Dokuments widerspiegelt.

    Ungestartet

    Die Freigabe des Dokuments wurde noch nicht gestartet. Diese Dokumente sind über das Dashboard oder die Ansicht ‘Eingang/ungestartet’ zu finden.
    Dokumente ohne Zuweisung können von Benutzern mit der Berechtigung Floww zuweisen / Freigabe starten einem Floww zugewiesen werden.

    Stufe 1..5

    Das Dokument ist einem Floww zugewiesen und die Freigabe gestartet, d.h. der Freigabestatus verweist auf eine Floww-Stufe eines Flowws. Damit FLOWWER den Übergang in eine weitere Floww-Stufe auslöst, müssen die Bedingungen der zu erreichenden Floww-Stufe erfüllt sein.

    Freigegeben

    Dokumente mit diesem Status haben ihren Floww (Freigabeprozess) durchlaufen und stehen zur Verarbeitung durch eine Schnittstelle bereit. Freigegebene Dokumente sind im Bereich Freigegebene Dokumente zu finden.

    Verarbeitet

    Den Status “Verarbeitet” erhält ein Dokument nach erfolgreicher Verarbeitung durch eine Schnittstelle (bzw. Nutzung des alternativen Downloads). Es bleibt vollständig verfügbar, bis sein Ablaufdatum erreicht ist, und steht in diesem Zeitraum weiterhin für Volltextsuche, Filter, Reporting und den direkten Zugriff im System zur Verfügung.

    Verwenden Sie Filter oder FlexReport, um Dokumente komfortabel zu finden.

    Abgelehnt

    Lehnt ein Benutzer ein in Freigabe befindliches Dokument ab, wird dieses in den Bereich “Abgelehnte Dokumente und Belege” verschoben. Diese Dokumente können bei Wiedervorlage entweder reaktiviert oder endgültig gelöscht werden (Berechtigung “Abgelehnte Dokumente verwalten und unzugewiesene löschen” ist Voraussetzung).

    Siehe auch: Abgelehnte Dokumente und Belege

    Gelöscht

    Das Dokument wurde entweder mit Freigabestatus Ungestartet oder Abgelehnt gelöscht.
    Der Datensatz dieses Dokuments mit seinem digitalen Fingerabdruck (Hashwert) und die wichtigsten Protokolleinträge (Logbuch) sind unter Verwendung des entsprechenden Suchfilters auch nach deren Löschung noch abrufbar.

    Weitere Infos: siehe Revisionssicherheit

    12 - Regeln für Datenfelder

    Regeln für Datenfelder in FLOWWER steuern Sichtbarkeit, Pflichtfelder, Anzeigenamen und Validierung auf System-, Unternehmens- und Floww-Ebene.

    Mit den Regeln für Datenfelder lässt sich steuern, welche Eingabefelder in FLOWWER sichtbar sind, ob sie verpflichtend ausgefüllt werden müssen, wie sie benannt werden und welche Eingaben erlaubt sind.
    Die Regeln können Eingaben validieren, Pflichtfelder definieren und auch festlegen, ob ein Feld durch die KI-Datenextraktion befüllt oder überschrieben werden darf.

    Mehrstufige Regeldefinition

    Regeln für Datenfelder lassen sich auf drei Ebenen definieren, um maximale Flexibilität zu gewährleisten:

    Systemeinstellungen

    Globale Regeln für Datenfelder gelten für das gesamte FLOWWER-Konto.
    Sie definieren allgemeine Standards, die für alle Unternehmen innerhalb des Kontos gelten.
    Siehe Regeln für Datenfelder in den Systemeinstellungen.

    Unternehmenseinstellungen

    Unternehmen können eigene Regeln festlegen, die spezifisch für ihre Prozesse und Anforderungen sind.
    Diese ergänzen oder überschreiben die globalen Regeln.
    Siehe Regeln für Datenfelder in den Unternehmenseinstellungen.

    Floww-Einstellungen

    Regeln auf Floww-Ebene betreffen einzelne Freigabeprozesse.
    Sie ermöglichen eine individuelle Anpassung an die besonderen Anforderungen eines bestimmten Prozesses.
    Siehe Regeln für Datenfelder in den Floww-Einstellungen.

    Funktionen der Regeln

    Je nach Feldtyp (Text, Zahl, Datum, Auswahl usw.) stehen unterschiedliche Optionen zur Verfügung.
    Textfelder können z. B. eine maximale Länge oder ein Eingabemuster per Regex vorgeben, während bei Zahlen Wertebereiche festgelegt werden können.

    Sichtbarkeit von Feldern steuern
    Felder können standardmäßig sichtbar, bei Bedarf einblendbar oder komplett unsichtbar sein.

    Pflichteingabe festlegen
    Bestimmen, ob ein Feld zwingend ausgefüllt werden muss, bevor der Prozess fortgeführt werden kann.

    Individuelle Anzeigenamen definieren
    Für jedes Datenfeld können benutzerdefinierte Anzeigenamen hinterlegt werden – auch in mehreren Sprachen.
    Es lassen sich kurze, ausführliche und Pluralformen definieren.

    Validierung von Eingaben
    Eingaben können auf vorgegebene Formate oder Kriterien geprüft werden, z. B. gültige E-Mail-Adressen oder numerische Werte.
    Beispiele: Prüfen, ob eine IBAN eine korrekte Prüfziffer hat oder ob ein Datumswert nicht in der Vergangenheit liegt.

    Minimale und maximale Textlänge
    Für Textfelder kann die erlaubte Zeichenanzahl eingeschränkt werden.

    Regex-Muster
    Mit regulären Ausdrücken (Regex) können komplexe Prüfregeln für Texte definiert werden.

    KI-Datenextraktion steuern
    Regeln können festlegen, ob ein Feldwert von der KI-Datenextraktion verändert werden darf.
    Dies verhindert zum Beispiel, dass ein manuell eingetragener Wert durch eine automatisch erkannte Angabe überschrieben wird.

    Ein häufiger Anwendungsfall ist die Vermeidung von Plausibilitätsfehlern, wenn ein Feld gar nicht genutzt wird.
    Beispielsweise kann bei der Prüfung „Fälligkeitsdatum liegt vor Rechnungsdatum“ unnötiger Mehraufwand entstehen, wenn das Feld „Fälligkeitsdatum“ verborgen ist und trotzdem von der KI befüllt wird.
    In solchen Fällen empfiehlt es sich, die KI-Datenextraktion für dieses Feld zu deaktivieren.

    Kommentar zur Regel
    Jede Regel kann einen internen Kommentar enthalten, um die Konfiguration nachvollziehbar zu dokumentieren.

    Vorteile

    • Sichtbarkeit optimieren: Benutzer sehen nur relevante Felder, wodurch die Oberfläche übersichtlich bleibt.
    • Klarheit durch individuelle Bezeichnungen: Eigene Anzeigenamen verbessern die Verständlichkeit.
    • Flexibilität durch Mehrstufigkeit: Regeln können auf Konto-, Unternehmens- und Floww-Ebene angepasst werden.
    • Höhere Datenqualität: Validierungen verhindern fehlerhafte Eingaben.
    • Effizienzsteigerung: Passende Pflichtfelder und Sichtbarkeitseinstellungen erleichtern die Arbeit.

    Beispiele

    Funktion Beispiel
    Sichtbarkeit Feld „Skonto“ nur bei Rechnungen eines bestimmten Flowws sichtbar
    Anzeigename „Kostenstelle“ wird in einem Unternehmen „Projektnummer“, in einem anderen „Abteilungs-ID“ genannt
    Validierung „Rechnungsbetrag“ muss > 0 sein
    Pflichtfeld „Freigabedatum“ bei Investitionsfreigaben zwingend

    Dieses Feature vereinfacht die Bedienung, erhöht die Datenqualität und erlaubt eine präzise Anpassung an individuelle Anforderungen.

    Verwandte Einstellungen in der GUI

    13 - Abfragefunktion mit Filtern für Dokumente

    Die Abfragefunktion von FLOWWER ermöglicht die Abfrage nahezu beliebiger Dokumentmengen aus der Datenbank. Sie bildet die Grundlage für die gesamte Benutzeroberfläche und arbeitet dort im Hintergrund. Direkt zugänglich ist die Abfragefunktion über den Bereich Erweiterte Suche, der erfahrenen Benutzern alle Filteroptionen bietet. Einen einfacheren Einstieg bietet der Bereich Filter, worüber Dokumente auf bestimmte Merkmale hin per Mausklick ‘gefiltert’ werden können.

    Filterbausteine

    Die Filterbausteine in der erweiterten Suche von FLOWWER dienen dazu, die abgefragte Datenmenge zu reduzieren.
    Jeder Filterbausteine schränkt normalerweise die Ergebnismenge ein. Dies ermöglicht eine effiziente und präzise Eingrenzung der gewünschten Dokumente.

    Filterbaustein Zeitstempel an Dokument

    Ermöglicht die gezielte Filterung von Dokumenten anhand einer Datumseigenschaft.
    Als Optionen stehen die Auswahl ’leer’, eine absolute oder relative Anzahl von Tagen, ein ganzer Monat oder ein frei definierbarer Datumsbereich zur Verfügung.

    • Datum der Dokumenterstellung

    • Dokumentdatum

    Filterbaustein Zeichenfolge am Dokument

    Mit diesem Filterbaustein lassen sich Dokumente anhand einer Zeichenfolge in einer bestimmten Dokumenteigenschaft filtern. Dieser Baustein eignet sich besonders, um gezielt nach Begriffen, Namen oder Textfragmenten innerhalb textbasierter Felder zu suchen.

    Vergleichsoptionen

    Für die gewählte Eigenschaft stehen folgende Vergleichsoptionen zur Verfügung:

    • enthält: Prüft, ob die Eigenschaft die eingegebene Zeichenfolge irgendwo enthält.
    • entspricht: Prüft, ob die Eigenschaft genau der eingegebenen Zeichenfolge entspricht.
    • beginnt mit: Prüft, ob die Eigenschaft am Anfang mit der eingegebenen Zeichenfolge beginnt.

    Filtermodus invertieren

    Der Filtermodus kann invertiert werden. Dadurch wird aus:

    • enthältenthält nicht
    • entsprichtentspricht nicht
    • beginnt mitbeginnt nicht mit

    So lassen sich auch gezielt Ausschlüsse formulieren, beispielsweise: alle Dokumente deren IBAN nicht mit DE beginnt.

    Unterstützte Dokumenteigenschaften

    Über der Filterbaustein können Dokumente nach folgenden Eigenschaften gefiltert werden:

    • Dateiname
      Der tatsächliche Name der Datei beim Upload, z.B. rechnung_1234.pdf.

    • Benutzerdefinierte Datenfelder
      Frei definierbare Felder, die von Administratoren konfiguriert werden können.
      Die Filterung erlaubt es, gezielt nach bestimmten Werten innerhalb dieser Felder zu suchen – etwa nach einem Projektcode oder einem Lieferantenkürzel.

    • Eigenschaften aus der Belegaufteilung

      • Konto
      • Kostenstelle (KOST)
      • Kostenträger (KOST2)
        Auch diese Felder lassen sich auf enthaltene oder passende Zeichenfolgen prüfen – z.B. zur Analyse oder Vorbereitung für die Buchhaltung.
    • Weitere Zieleigenschaften

      • Bestellnummer
      • Dokumentnummer
      • Eigene Referenz
      • Fibu-Notiz
      • IBAN
      • BIC
        Diese Felder können in ähnlicher Weise durchsucht werden – etwa um gezielt Dokumente zu finden, die mit einer bestimmten IBAN verknüpft sind oder eine bestimmte Bestellnummer enthalten.

    Dieser Filterbaustein ist besonders leistungsfähig in Kombination mit weiteren Kriterien innerhalb des FLOWWER-Explorers. Er eignet sich sowohl für einfache Suchabfragen als auch für komplexe Auswertungen über viele Dokumente hinweg.

    14 - Eigenschaften eines FLOWWER-Dokuments

    Allgemeine Daten

    Dokumentnummer
    Eindeutige Dokumentnummer (z. B. Rechnungsnummer).

    Dokumenttyp
    Dokumenttyp (z. B. Rechnung, Gutschrift, Lieferschein, Vertrag).

    Dokumentdatum
    Dokumentdatum (z. B. Rechnungsdatum).

    Filter: Dokumentdatum

    Eingangsdatum
    Eingangsdatum im Unternehmen.

    Leistungsdatum
    Leistungsdatum bzw. Lieferdatum.

    Eigene Referenz
    Eigene Referenz.

    Fremde Referenz
    Fremde Referenz.

    Bestellnummer
    Bestellnummer.

    Datum der Dokumenterstellung
    Erstellungszeitpunkt (UTC) im System. Gruppierbar in der Dokumentenliste.

    Filter: Datum der Dokumenterstellung

    Name (des Dokuments)

    Dateiname des Dokuments. Nicht gruppierbar.

    Filter: Dateiname

    Ablaufdatum

    Ablaufdatum des Dokuments.
    → Weitere Informationen: Archiv


    Gesamtbeträge

    Brutto
    Bruttobetrag (inklusive USt.).

    Netto
    Nettobetrag (ohne USt.).

    USt.-Summe
    USt.-Summe.

    Währung
    Währung (z. B. EUR, USD).


    Skonto

    Ende der Skontofrist
    Ende der Skontofrist.

    Skontobetrag
    Skontobetrag.

    Skontosatz
    Skontosatz (in %).


    Lieferant

    Lieferantenbindung
    Verknüpfung zum Lieferantenstamm.

    Name
    Name des Lieferanten.

    USt-IdNr.
    USt-IdNr. des Lieferanten.

    SteuerNr.
    SteuerNr. des Lieferanten.

    IBAN
    IBAN (abweichend vom Lieferantenstamm möglich).

    BIC
    BIC.


    Notizen

    FiBu-Notiz
    FiBu-Notiz. Wird über Schnittstellen an die Finanzbuchhaltung übertragen.

    Benutzernotiz
    Benutzernotiz. Bleibt ausschließlich in FLOWWER.

    Checkliste

    → Weitere Informationen: /gui/user/documentchecklist/


    Bezahldaten

    Der Bereich Bezahldaten enthält alle Informationen, die für den Zahlungsvorgang eines Dokuments relevant sind. Diese Daten werden entweder automatisch aus der Belegverarbeitung übernommen oder über die FLOWWER-Zahlungsverwaltung gepflegt.
    Einige dieser Felder stehen ausschließlich in Verbindung mit der FLOWWER-Zahlungsverwaltung zur Verfügung.

    Bezahlstatus

    Zeigt an, in welchem Zahlungszustand sich das Dokument befindet, z. B. Zur Überweisung (SEPA-Export) oder Bezahlt (ohne SEPA-Export).
    Der Bezahlstatus bildet eine Art zweiten Mini-Freigabeprozess innerhalb des Zahlungsablaufs.
    Er wird verwendet, um Zahlungsfreigaben oder Änderungen am Zahlungsstand nachvollziehbar zu steuern.
    → Weitere Informationen: /gui/user/paymentstate/

    Bezahlart

    Eine frei konfigurierbare Textliste, über die die Art der Zahlung beschrieben wird (z. B. Kreditkarte, Lastschrift oder Barzahlung).
    Sie dient vor allem dazu, Zahlungen zu kennzeichnen, die nicht über die FLOWWER-Zahlungsverwaltung erfolgt sind.
    → Weitere Informationen: Zahlungsverwaltung

    Fälligkeit

    Datum, an dem die Zahlung spätestens erfolgen muss.
    Die Fälligkeit ergibt sich in der Regel aus dem Rechnungsdatum und den vereinbarten Zahlungsbedingungen.

    Bezahldatum

    Dieses Feld kann zwei Bedeutungen haben:

    • Vor der Zahlung: gewünschtes Ausführungsdatum für eine geplante Überweisung (z. B. Terminüberweisung).
    • Nach erfolgter Zahlung: tatsächliches Bezahldatum.
      Das Feld wird nach erfolgter Zahlung in der Regel nicht mehr geändert.

    Verwendungszweck

    Text, der im Rahmen der Zahlung als Verwendungszweck oder Zahlungsreferenz verwendet wird.
    Dieses Feld wird ausschließlich im Zusammenhang mit der FLOWWER-Zahlungsverwaltung genutzt.

    Zahlbetrag

    Gesamtbetrag, der für das Dokument zu zahlen ist.
    Das Feld ist nur in der FLOWWER-Zahlungsverwaltung sichtbar und beinhaltet den tatsächlich zu Überweisenden Betrag.

    Ausführungsdatum

    Datum, an dem die Zahlung tatsächlich ausgeführt werden soll.
    Dieses Feld wird nur innerhalb der FLOWWER-Zahlungsverwaltung verwendet und im Rahmen des SEPA-Exports berücksichtigt.

    Konto des Zahlungsempfängers

    In dieser Dokumenteigenschaft werden die Bankdaten gespeichert, die für die Zahlung der Forderung verwendet werden sollen.
    Dazu gehören IBAN, BIC, Bankname und der Name des Kontoinhabers.
    Die Angaben in dieser Eigenschaft steuern, welche Bankverbindung im Rahmen der Zahlungsverwaltung zum Einsatz kommt.


    Belegaufteilung

    Die Belegaufteilung beschreibt die Aufteilung eines Dokuments in mehrere Positionen.
    Jede Position enthält Angaben zu Buchhaltungskonten, Beträgen, Steuersätzen und Kostenstellen.
    Diese Feldgruppe kann daher mehrfach pro Dokument vorkommen – jeweils einmal pro Aufteilungsposition.

    Der in FLOWWER integrierte FlexReport unterstützt Auswertungen auf Positionsebene und ermöglicht damit auch detaillierte Analysen für Dokumente mit mehreren Aufteilungen.

    Belegaufteilung
    Belegaufteilung des Dokuments an sich mit den entsprechenden Aufteilungsgruppen (siehe auch Belegaufteilung).


    Aufteilungspositionen

    Die folgenden Felder beschreiben die Eigenschaften einer einzelnen Aufteilungsposition.

    Konto

    Das Buchhaltungskonto, auf welches der Betrag der Aufteilungsposition Position gebucht wird.
    Konten können als Auswahlvorschläge in den Stammdaten hinterlegt werden und bestehen aus einer Kontonummer, einer Kontobezeichnung und optional einem BU-Schlüssel (siehe unten).
    Zusätzlich kann eine kommagetrennte Liste mit Buchungstexten hinterlegt werden, die beim Erfassen einer Aufteilungsposition als Dropdown angezeigt wird.
    Wenn Buchungstexte am Konto hinterlegt sind, übersteuern sie die allgemeinen Buchungstexte (siehe Feld Buchungstext).

    Kontoname

    Bezeichnung des ausgewählten Buchhaltungskontos.
    Der Wert wird automatisch aus den Stammdaten übernommen.

    Buchungstext (Ware/Leistung)

    Kurzbeschreibung der Ware oder Leistung, auf die sich die Aufteilungsposition bezieht.
    Buchungstexte können in den Stammdaten allgemein hinterlegt werden.
    Wenn ein Konto eigene Buchungstexte enthält (siehe oben), werden diese verwendet.

    BU-Schlüssel

    Buchungsschlüssel zum gewählten Konto für die Finanzbuchhaltung.
    BU-Schlüssel können als Datensätze in den Stammdaten des Unternehmens gepflegt werden, z.B.:

    Code Bezeichnung
    1 Umsatzsteuerfrei mit Vorsteuerabzug (nicht EU)
    8 Vorsteuer 7 %
    9 Vorsteuer 19 %

    Zusätzlich kann der zum BU-Schlüssel gehörende Steuersatz hinterlegt werden.
    Wenn Buchhaltungskonten (siehe oben) einem BU-Schlüssel zugeordnet sind, sorgt dieser dafür, dass in der Aufteilung nur die zum Steuersatz der jeweiligen Aufteilungsgruppe passenden Konten angezeigt werden.

    Brutto

    Bruttobetrag der Aufteilungsposition.

    Netto

    Nettobetrag der Aufteilungsposition.

    Steuersatz

    Angewendeter Umsatzsteuersatz.

    Kostenstelle

    Kostenstelle, der die Aufteilungsposition zugeordnet ist.
    Kostenstellen können als Stammdaten hinterlegt und optional mit einem Lieferanten oder einem Floww verknüpft werden.
    Dadurch wird die Auswahl der Kostenstellen auf die jeweils passenden Werte eingeschränkt.

    Kostenträger (KOST2)

    Zweite Kostenebene zur weiteren Differenzierung der Aufteilung.
    Auch Kostenträger können in den Stammdaten hinterlegt und optional mit einem Lieferanten oder einem Floww verknüpft werden.

    KOST-Menge

    Erfasst die Menge oder den Wert, der zur jeweiligen Kostenstelle oder zum Kostenträger gehört.
    Dieses Feld dient der mengenbasierten Aufschlüsselung der Kosten und kann im FlexReport für Auswertungen genutzt werden.


    Steueroptionen innerhalb der Belegaufteilung

    [RsTaxControl]
    Vorsteuerabzug
    Die Einstellung Vorsteuerabzug eines Unternehmens steuert, ob während der Belegaufteilung steuerrelevante Optionen angezeigt werden.
    Wenn der Vorsteuerabzug aktiv ist, können Aufteilungsgruppen oder ganze Dokumente so konfiguriert werden, dass keine Vorsteuer abgezogen wird.

    [RsNoTaxGroup]
    Keine Vorsteuer für Aufteilungsgruppe
    Dieses Kontrollkästchen wird angezeigt, wenn der Vorsteuerabzug aktiv ist.
    Wird es aktiviert, wird die entsprechende Aufteilungsgruppe bei der Übertragung an die Finanzbuchhaltung ohne Umsatzsteuer übermittelt – unabhängig vom Steuersatz am BU-Schlüssel oder an der Position.
    Damit lässt sich beispielsweise der Einkauf steuerfreier Leistungen innerhalb eines ansonsten steuerpflichtigen Dokuments korrekt abbilden.

    [RsNoTaxDocument]
    Keine Vorsteuer für Dokument
    Auf Dokumentebene kann die gleiche Einstellung getroffen werden.
    In diesem Fall wird das gesamte Dokument ohne Umsatzsteuer übertragen, auch wenn einzelne Positionen oder Konten einen Steuersatz enthalten.
    Diese Option steht in den Dokumenteigenschaften zur Verfügung und wirkt sich auf alle Aufteilungspositionen aus.


    Übertragung über Schnittstellen

    [RsTransfer]
    Übertragung der Aufteilungsdaten
    Bei der Übertragung eines Dokuments über eine Schnittstelle (z. B. DATEV, Agenda, Addison) werden alle Aufteilungsdaten einschließlich der steuerlichen Einstellungen an das Zielsystem übergeben.
    FLOWWER überträgt dabei:

    • Brutto- und Nettowerte
    • Konteninformationen
    • Kostenstellen und Kostenträger
    • BU-Schlüssel und Steuersätze
    • ggf. aktivierte Steueroptionen (Keine Vorsteuer für Aufteilungsgruppe oder Keine Vorsteuer für Dokument)

    Je nach Schnittstelle kann die Darstellung der Aufteilungsdaten im Zielsystem leicht variieren.
    Die zugrunde liegenden Werte bleiben jedoch identisch und basieren immer auf den in FLOWWER gespeicherten Aufteilungsfeldern.


    Benutzerdefinierte Datenfelder

    Hier erscheinen unternehmensspezifische Zusatzfelder.
    Die Sichtbarkeit und Logik werden über die Regeln für Datenfelder gesteuert.


    Statuskennzeichen

    Eigenschaft Info Link
    Gemahnt Markiert, dass das Dokument gemahnt wurde. siehe auch Fristeninfo
    Zurückgestellt Kennzeichnet, dass das Dokument vorübergehend zurückgestellt ist. siehe auch Fristeninfo
    Gutschrift Markiert, dass das Dokument eine Gutschrift ist.
    Korrektur Kennzeichnet, dass das Dokument eine Korrektur darstellt.

    Dokumentenstatus

    Diese Felder werden vom System automatisch berechnet und dienen zur Anzeige des aktuellen Verarbeitungs- und Freigabestatus eines Dokuments.
    Sie sind nicht direkt bearbeitbar, sondern ergeben sich aus anderen Systemwerten oder Floww-Aktivitäten.

    Eigenschaft Info Link
    Freigabestatus Aktueller Freigabestatus. Freigabestatus und Übersicht der möglichen Werte.
    Nächste Stufe Nächste Floww-Stufe.
    Freigaben (aktuelle Floww-Stufe) Freigaben der aktuellen Floww-Stufe.
    Freigaben (frühere Floww-Stufen) Freigaben früherer Floww-Stufen.
    Floww-Info Floww-Info: Zusammenfassung des Prozessfortschritts.
    Unternehmens-Info Unternehmens-Info.
    Dokumentname Systeminterner Dokumentname.
    Dokument-ID Interne Dokument-ID.
    Dateigröße Dateigröße in Byte.
    Fristeninfo Fristeninfo
    Eigentümer Eigentümer des Dokuments.

    15 - Lebenszyklus

    Lebenszyklus (Zustandsfolgen)

    Lebenszyklus von Dokumenten und Flowws mit Stufen

    Hier erhalten Sie einen Überblick über die möglichen Werte, die der Freigabestatus eines Dokuments im Laufe seines Lebenszyklus durchlaufen kann. Die Grafik veranschaulicht, wie die einzelnen Status miteinander verbunden sind und welche Übergänge möglich sind.

    Durch die transparente Darstellung der Statusübergänge können Sie nicht nur erkennen, in welchem Bearbeitungsstadium sich ein Dokument befindet, sondern auch, welche Schritte als Nächstes folgen.

    FLOWWER - Dokument-Lebenszyklus - 2025.png

    Lebenszyklus für Flowws mit Sofortfreigabe

    Inhalt kommt noch (TBD)

    16 - REST-API

    FLOWWER verfügt über ein umfangreiches REST-API, was den Datenaustausch direkt auf Systemebene ermöglicht.

    Zweck der API

    FLOWWER soll häufig in die bestehende Infrastruktur integriert werden. Um Drittsoftware effizient an FLOWWER anbinden zu können, haben wir jedem FLOWWER-Konto ein REST-API (Programmierschnittstelle) hinzugefügt.

    Über das FLOWWER REST-API können Softwaresysteme ihre Daten direkt mit FLOWWER austauschen, ohne die grafische Benutzeroberfläche nutzen zu müssen. Besonders nützlich ist das, wenn eine Datenschnittstelle zur Anbindung an eine kundenspezifische Softwarelösung entwickelt werden soll.

    Auch für einfache Aufgaben (z.B. den regelmäßigen Upload oder Download von Dokumenten / Belegen) ist das FLOWWER REST-API sehr effizient.

    API-Format

    Das FLOWWER-API folgt der OpenAPI-Specification - einem Standard zur Beschreibung REST-konformer Programmierschnittstellen.

    Damit wird die Nutzung von API-Tools wie z.B.

    Beschreibung der API

    Jedes FLOWWER-Konto verfügt über eine eigene REST-API, welche unter Verwendung der FLOWWER-Kontokennung erreichbar ist.

    Alle Funktionen der REST-API werden per ‘Swagger UI’ für den Browser sichtbar:

    https://*Ihre-FLOWWER-Kontokennung*.flowwer.de/swagger

    Das optionale FLOWWER-Feature „REST-API“ (früher „alternativer Download“) ermöglicht es, freigegebene Dokumente an weitere Ziele (zusätzlich zu DATEV Unternehmen Online) zu übertragen. Der Upload von Daten in das FLOWWER-System ist auch ohne Aktivierung des Features möglich.

    16.1 - API-Benutzer

    FLOWWER sieht für Zugriffe auf die REST-API die Verwendung eines API-Benutzers vor.
    Der API-Benutzer stellt automatisch einen API-Key zur Verfügung.

    Vorteile

    Sicherheits- und Audit-Logs

    Da API-Benutzer separate Identitäten darstellen, kann ihre Nutzung in Protokollen leicht nachverfolgt und überwacht werden.
    Dies erleichtert die Sicherheitsüberwachung und die Erkennung von Anomalien.

    Organisation

    Bewährte Praxis ist es, für jeden API-Zugreifenden (FLOWWER-Agent, FTP, InvoiceFetcher, etc.) einen eigenen API-Benutzer zu erstellen.

    Langfristige API-Keys

    Die API-Benutzer verwenden vom System vergebene API-Keys.
    Diese sind dauerhaft gültig und somit für fortlaufende oder wiederkehrende Aufgaben ideal.

    Eingeschränkte Berechtigungen

    Das Konto kann so konfiguriert werden, dass es nur die für die jeweiligen API-Operationen erforderlichen Berechtigungen erhält.

    Keine GUI-Abhängigkeit

    API-Benutzer dürfen sich nicht an der FLOWWER-Benutzeroberfläche anmelden.
    So ist sichergestellt, dass Integrationen nicht durch UI-Updates unterbrochen werden.

    Minimierung menschlicher Interaktion

    Da keine Benutzeroberfläche (UI) verwendet wird, gibt es weniger Möglichkeiten für Fehler oder unbefugten Zugriff durch menschliche Benutzer.

    Vereinfachung:

    Dar vergebene API-Key identifiziert den zugehörigen API-Benutzer eindeutig und ist in der FLOWWER-Benutzerverwaltung sichtbar.

    Einrichtung

    Zur Einrichtung: API-Benutzer

    16.2 - Beispiele

    Hochladen eines neuen Dokuments

    Sende einen ‘POST’-Request an https://Ihre-FLOWWER-Kontokennung.flowwer.de/api/v1/upload Authentifizierung / Sicherheit

    16.3 - Sicherheit

    Die allermeisten Endpoints der FLOWWER-API finden im Kontext eines FLOWWER-Benutzers statt.
    Hierfür ist zur Authentifizierung ein API-Key im HTTP-Header ("X-FLOWWER-ApiKey") des REST-Calls zu hinterlegen.

    Einen API-Key können Sie über die Benutzeroberfläche im Bereich API-Benutzer der Benutzerverwaltung erstellen.

    17 - Stammdaten zu Kunden in FLOWWER

    In unserer internen Kundendatenbank pflegen wir die Stammdaten zu jedem FLOWWER-Kunden.
    Diese Informationen werden für den laufenden Betrieb benötigt und müssen regelmäßig überprüft und ggfls. aktualisiert werden.

    Welche Daten Kunden selbst ändern können

    Ein Teil der Angaben lässt sich direkt im jeweiligen FLOWWER-Konto unter Systemeinstellungen aktualisieren. Dazu gehören:

    • Kontaktinformationen des Unternehmens
    • Allgemeine Einstellungen zum FLOWWER-Konto
    • Benutzerbezogene Daten
    • Name des Rechnungsempfängers (monatliche Zustellung als PDF)
    • E-Mail-Adresse des Rechnungsempfängers
    • Umsatzsteuer-ID
    • Buchungsmails: Name und E-Mail-Adresse der Empfänger für Änderungs- und Aktivierungsbestätigungen

    Welche Daten wir für Kunden pflegen

    Einige Stammdaten können von Kunden zwar eingesehen, jedoch nicht selbst geändert werden.
    Änderungen an diesen Informationen nimmt ausschließlich die DotNetFabrik vor. Bitte kontaktieren Sie hierfür den Support.

    Folgende Daten werden von uns gepflegt:

    • Hauptadresse für Rechnungen
    • Kundennummer
    • Name 1
    • Name 2
    • Straße
    • Land / PLZ / Ort
    • Ansprechpartner

    Die Hauptadresse ist die zentrale Rechnungsadresse, die für alle FLOWWER-Unternehmen gilt, sofern dort keine Zusatzadresse hinterlegt ist. Mindestens ein Unternehmen eines Kunden muss immer die Hauptadresse verwenden.

    Zusätzlich kann in den Einstellungen des jeweiligen Unternehmens eine abweichende Zusatzadresse hinterlegt werden. Diese wird manchmal auch Split-Adresse genannt, da sie eine Teilrechnung auslöst. Wird eine Zusatzadresse eingetragen, erhält das jeweilige Unternehmen eine eigene, separat ausgewiesene Rechnung.

    18 - Archiv

    FLOWWER stellt eine integrierte Archivfunktion mit Revisionssicherheit bereit.
    Mit dessen Hilfe ist es möglich, Prozesse weit über die Rechnungsfreigabe hinaus abzubilden. So ist z.B. auch die Führung einer digitalen Personalakte oder die Aufbewahrung von Geschäftsdokumenten mit FLOWWER möglich.

    Solange Dokumente nicht bereinigt sind, bleiben sie in FLOWWER vollständig verfügbar und stehen weiterhin für Volltextsuche, Filter und Reporting zur Verfügung.

    Nutzen des Archivs

    Das Archiv in FLOWWER sorgt dafür, dass Dokumente langfristig im System verwaltet werden können. Gleichzeitig schützt es vor versehentlichem Löschen und erhält die für Nachvollziehbarkeit und Prüfung wichtigen Informationen dauerhaft.

    Das Archiv unterstützt damit unter anderem:

    • die langfristige Aufbewahrung geschäftsrelevanter Dokumente
    • die Führung digitaler Personalakten
    • eine nachvollziehbare Dokumentenhistorie
    • die regelbasierte Bereinigung nach definierten Fristen

    Kurz zusammengefasst

    Die wichtigsten Eigenschaften des Archivs:

    • Alle Dateien werden sicher in der Datenbank gespeichert.
    • Jedes Dokument erhält einen Hashwert.
    • Dokumente können nicht versehentlich gelöscht werden.
    • Die Bereinigung erfolgt systemseitig in regelmäßigen Abständen.
    • Für die Nachvollziehbarkeit wichtige Informationen bleiben auch nach der Bereinigung erhalten.

    Einstellungen

    Die Archiveinstellungen bestehen aus zwei aufeinander aufbauenden Ebenen:

    Sind weder systemweite noch unternehmensspezifische Einstellungen gesetzt, verwendet FLOWWER automatisch die Werkseinstellungen.

    Dokumente im System werden nach Ablauf der festgelegten Ablaufdatum bereinigt. Dokumente, die sich noch in einer FLOWWER befinden, sind davon ausgenommen.

    Bereinigte Dokumente werden mit einem -Symbol gekennzeichnet.

    Bereinigung von Dokumenten

    Sobald der festgelegte Aufbewahrungszeitraum erreicht ist, bereinigt FLOWWER das Dokument.

    Dabei werden die eigentlichen Inhaltsdaten entfernt, während für Audit und Nachvollziehbarkeit wichtige Informationen erhalten bleiben.

    Bis zu diesem Zeitpunkt stehen vollständige Dokumentdaten weiterhin für inhaltsbezogene Funktionen wie Volltextsuche, Filter und Reporting zur Verfügung.

    Entfernte Inhalte

    • Originaldaten
    • Anhänge
    • Vorschaubilder
    • OCR-Daten

    Erhaltene Informationen

    • Prüfsumme des Ursprungsdokuments
    • Protokolleinträge

    Warum diese Trennung wichtig ist

    Auch nach der Bereinigung bleibt nachvollziehbar, dass das Dokument im System vorhanden war und wie es verarbeitet wurde. Gleichzeitig reduziert FLOWWER den dauerhaft vorzuhaltenden Datenbestand auf das notwendige Maß.

    Damit verbindet das Archiv in FLOWWER zwei Ziele:

    • sichere und nachvollziehbare Aufbewahrung
    • kontrollierte und regelbasierte Datenbereinigung

    19 - Audit-Trail

    Audit-Trail für maximale Transparenz und Sicherheit

    FLOWWER erstellt für jedes Dokument automatisch ein vollständiges Protokoll (Audit-Trail / Protokoll) als elektronische, chronologische und mit Zeitstempel versehene Aufzeichnung aller durchgeführten Aktionen. Es ist ein zentrales Instrument zur Einhaltung von Compliance-Richtlinien.

    Bei der Übertragung eines Dokuments über Schnittstellen wird das Audit-Trail typischerweise als zusätzliche Seite(n) an die übertragene PDF-Datei angehängt. Dadurch bleiben alle Änderungen und Aktionen nachvollziehbar, selbst wenn das Dokument außerhalb von FLOWWER genutzt wird.

    Audit-Trail und Compliance

    Der Audit-Trail in FLOWWER sorgt für vollständige Transparenz und lückenlose Nachvollziehbarkeit aller Aktionen an einem Dokument.

    Diese Funktion bietet Schutz für Mitarbeitende und Geschäftsführung. Sie schafft die rechtliche Sicherheit, die notwendig ist, um fundierte Entscheidungen zu treffen.

    Gerade bei sensiblen Prozessen wie der Zahlungsfreigabe ist dieser Schutz entscheidend. Der Audit-Trail zeigt eindeutig, wer wann welche Änderung vorgenommen hat. Dadurch lassen sich Unstimmigkeiten schnell klären – der Fokus bleibt auf dem Wesentlichen.

    Funktionen und Vorteile des Audit-Trails

    • Lückenlose Protokollierung: Jede Aktion wird dokumentiert, einschließlich Datum, Uhrzeit, Benutzername und durchgeführter Änderung.
    • Manipulationssicherheit: Einträge können nicht entfernt oder verändert werden, wodurch Revisionssicherheit gewährleistet ist.
    • Systemübergreifende Nachvollziehbarkeit: FLOWWER überträgt den Audit-Trail bei Schnittstellennutzung automatisch an Zielsysteme.

    Praxisbeispiel: Sicherheit bei Transaktionen

    Der Audit-Trail stellt sicher, dass alle Schritte bei der Überprüfung und Freigabe eines Dokuments dokumentiert sind. Beispielsweise kann ein Geschäftsführer mit gutem Gewissen eine Überweisung veranlassen, da mehrere Mitarbeiter den Beleg und die Beträge in unterschiedlichen Stufen geprüft haben. Gerade in Zeiten steigender Wirtschaftskriminalität schafft der Audit-Trail rechtliche Sicherheit für alle Beteiligten.

    Mit FLOWWER erhalten Unternehmen ein Werkzeug, das Transparenz und Schutz auf höchstem Niveau bietet und den Arbeitsalltag vereinfacht.

    Aufbau des Audit-Trails

    Das Freigabeprotokoll in FLOWWER gliedert sich in mehrere Bereiche:

    Allgemeine Informationen (1)

    Hier sind grundlegende Informationen über das Dokument zu finden.
    Dazu gehören unter anderem:

    • Belegnummer
    • Name des hochgeladenen Dokuments
    • Leistungszeitraum
    • Rechnungsbetrag

    Belegaufteilung (2)

    Wurde für das Dokument eine Belegaufteilung bzw. Kostenstellenzuordnung erstellt, werden die Aufteilungsgruppen hier dokumentiert.
    Angezeigt wird unter anderem:

    • Buchhaltungskonten
    • Kostenstellen
    • Weitere buchhalterische Details

    Freigabeprozess (3)

    Der gesamte Freigabeprozess mit der Dokumentation, welchen Freigabestatus das Dokument erreicht hat, wird hier gelistet.

    FLOWWER_audittrail_allgemein.png

    Logbuch:

    Die vollständige Aufzeichnung aller Änderungen, z. B. Statusaktualisierungen, Änderungen der Belegaufteilung oder Hinzufügen eines neuen Freigebers Alle Änderungen werden mit Datum, Uhrzeit und Benutzernamen versehen. Dies schließt auch kleinere Anpassungen wie die Hinzufügung von Skonti ein.

    FLOWWER_audittrail_logbuch.png

    20 - Backup-Freigabe

    Die Backup-Freigabe ist eine zweite Freigabeliste für den Benutzer.
    Häufig wird diese Funktion als “Vorgesetztenmodus” verwendet, damit der Benutzer jederzeit in den Freigabeprozess eingreifen kann, das jedoch nicht müss.

    Wie wird die Backup-Freigabe aktiviert?

    Für die Backup-Freigabe wird ein FLOWWER-Benutzer benötigt. Dieser ist nicht zwingend nur Backup-Freigeber, sondern kann auch mit der normalen Freigabeliste arbeiten. Bearbeiten Sie die Regeln für Floww-Stufen, um den Benutzer in den gewünschte Floww bzw. dessen Floww-Stufe(n) einzufügen.
    Setzen Sie den Teilnahmemodus auf “Backup-Freigabe”.

    Welchen Vorteil bringt dieses Feature?

    Über die Backup-Freigabe bekommt ein FLOWWER-Benutzer die Möglichkeit, zwischen zwei Freigabe-Perspektiven umschalten zu können ohne dafür einen zweiten Benutzeraccount zu benötigen.

    Beispiel: Ein Teamleiter ist in den Flowws seines Teams als Backup-Freigeber aufgenommen. Damit kann er wahlweise auf Backup schalten und als Freigeber bei Dokumenten mitwirken, welche nicht auf seiner normalen (täglichen) Freigabeliste vorhanden sind.

    21 - CompanyMail

    Einstellungen: CompanyMail

    CompanyMail ersetzt das abgekündigte Modul “MailToFlowwer”.

    Hauptfunktionen

    • Direkter E-Mail-Empfang: effizient per Mail Dokumente und E-Rechnungen durch FLOWWER zu empfangen

    • Unternehmensspezifische Zuordnung: CompanyMail bezieht sich auf genau ein FLOWWER-Unternehmen, was eine klare Organisation und Verwaltung der Dokumente gewährleistet.

    • Zuweisung zu Workflows (Flowws): Durch die Verwendung spezifischer Ziel-Mailadressen können Dokumente direkt einem bestimmten Floww (Workflow in FLOWWER) zugewiesen werden.

    Vorteile

    • Effiziente Verarbeitung: Reduziert manuelle Schritte und beschleunigt die Dokumentenverarbeitung.

    • Flexibilität: Unterstützt eine Vielzahl von Dateiformaten, einschließlich aller E-Rechnungsformate, die FLOWWER verarbeiten kann.

    • Verbesserte Zusammenarbeit: Mitarbeiter und Lieferanten können Dokumente direkt in vorbereitete Workflows senden, was die Kommunikation und den Prozessfluss verbessert.

    Anwendungsbeispiel

    Ein Lieferant sendet seine Rechnung direkt an eine spezifische E-Mail-Adresse, die einem vorbereiteten Floww in Ihrem FLOWWER Konto zugeordnet ist. Die Rechnung wird automatisch in den entsprechenden Workflow eingefügt, wodurch die Bearbeitung vereinfacht und beschleunigt wird.

    Zusammenfassung

    FLOWWER CompanyMail optimiert den Dokumentenempfang und die -verarbeitung via direktem E-Mail-Import und automatischer Zuordnung empfangener Dokumente an den entsprechenden Floww. Dies führt zu einer effizienteren Geschäftsabwicklung und verbessert die Zusammenarbeit mit externen Partnern.


    Verarbeitung ohne Floww-Zuweisung

    Bei CompanyMail entscheidet die verwendete Zieladresse, ob beim E-Mail-Eingang bereits eine Floww-Zuweisung vorliegt:

    • Allgemeine Adresse (Ohne Floww-Zuweisung):
      z. B. Beispielfirma.fhdh@mail.flowwer.de
      → keine Floww-Zuweisung enthalten.

    • Floww-spezifische Adressen:
      z. B. Beispielfirma.fhdh+demo@mail.flowwer.de
      → Floww-Zuweisung ist direkt integriert und wird automatisch gesetzt.

    Ob FLOWWER E-Mails ohne Floww-Zuweisung überhaupt akzeptiert, wird systemweit über eine zentrale Systemeinstellung gesteuert:

    Systemeinstellungen → Dokumentvorgaben → Floww-Zuweisung bei Upload erzwingen

    • Ist diese Einstellung aktiv, dürfen nur E-Mails an Floww-spezifische Adressen verarbeitet werden.
      E-Mails an die allgemeine Adresse (ohne Floww-Zuweisung) führen dann zu einer Fehlermeldung.
    • Ist diese Einstellung inaktiv, werden auch E-Mails an die allgemeine CompanyMail-Adresse angenommen.
      Die Dokumente erscheinen dann im Bereich Eingang/ungestartet und können manuell oder über eine nachgelagerte Logik (Standard-Floww des Lieferanten, Triggers and Jobs) zugewiesen werden.

    Typische Fehlermeldung

    Wird die allgemeine CompanyMail-Adresse (ohne Floww-Zuweisung) verwendet, obwohl die Floww-Zuweisung erzwungen wird, erscheint im Protokoll folgende Fehlermeldung:

    No floww for assignment (which is required by site policy): No Floww-Assignment requested by ID or Name

    Diese Meldung weist darauf hin, dass das FLOWWER-System keine Floww-Zuweisung erhalten hat, obwohl dies laut Systemeinstellung verpflichtend ist.

    Empfehlung zur Nutzung

    • Für zentrale Posteingänge ohne direkte Floww-Zuweisung:
      Systemeinstellung deaktivieren, um E-Mails ohne Floww-Id nutzen zu können.

    • Für automatische Zuordnung zu einem bestimmten Floww:
      Die jeweils automatisch generierten Floww-Mailadressen verwenden.
      Diese sind in den Einstellungen des Unternehmens unter CompanyMail zu finden.
      Bei Nutzung dieser Adressen erfolgt die Floww-Zuweisung bereits beim E-Mail-Eingang automatisch.


    Zusammenführung von PDF- und XML-Rechnungen

    Es kommt vor, dass Rechnungen sowohl im PDF-Format als auch als E-Rechnung (XML) gemeinsam in einer E-Mail versendet werden.
    FLOWWER erzeugt daraus standardmäßig zwei getrennte Dokumente, da es sich technisch um zwei eigenständige Dateien mit unterschiedlichem Inhalt handelt. Für den Anwender ergibt sich daraus jedoch eine Dublette desselben Vorgangs.

    CompanyMail erkennt daher automatisch, wenn eine eingehende E-Mail eine Rechnung sowohl im PDF-Format als auch als E-Rechnung (XML) enthält.

    Werden PDF- und XML-Datei gemeinsam in einer E-Mail mit exakt zwei Anhängen versendet und haben beide Anhänge denselben Dateinamen (unterscheiden sich also nur in der Dateiendung), fasst FLOWWER diese Dateien zu einem einzigen Dokument zusammen.

    Voraussetzungen für die Zusammenführung

    • Die E-Mail enthält genau zwei Anhänge.
    • Die Anhänge heißen z. B. rechnung123.pdf und rechnung123.xml.
    • Die Dateinamen sind identisch, abgesehen von der Endung.

    In diesem Fall entsteht in FLOWWER ein einziges Dokument, das sowohl die PDF-Ansicht als auch die strukturierten Daten der XML-Datei enthält.
    Dadurch wird eine doppelte Erfassung desselben Vorgangs vermieden.

    22 - FLOWWER-Agent (Kommandozeilentool)

    Mit Hilfe des FLOWWER-Agent automatisieren Sie Routineaufgaben wie Massendownloads und regelmäßige Dateiübertragungen.

    Auf dieser Hilfeseite finden Sie alle wichtigen Informationen, Anleitungen und Tipps, um FLOWWER-Agent optimal einzusetzen.
    Wenn Sie Fragen haben oder Unterstützung benötigen, steht Ihnen unser Support-Team jederzeit zur Verfügung.

    Verfügbare Funktionsbereiche:

    Für sämtliche Funktionen steht programmseitig (über den Parameter „/?“) Dokumentation bereit.

    Die Einrichtung des FLOWWER-Agent wird normalerweise durch das IT-Fachpersonal erledigt – alternativ kontaktieren Sie uns gerne für Unterstützung.

    Das Kommandozeilenprogramm für FLOWWER bzw. die FLOWWER-API wird verwendet, um bestimmte Aktionen mit FLOWWER ohne Browser starten zu können, z.B.ist es in Verbindung mit der Windows Aufgabenplanung sehr nützlich.

    Weitere Informationen

    Eine erste Anleitung zur Einrichtung von FLOWWER-Agent finden Sie hier: FLOWWER-Agent einrichten
    Praktische Anwendungsbeispiele finden Sie hier: FLOWWER-Agent - Beispiele

    23 - FLOWWER-App

    Die FLOWWER-App für Android und iOS ermöglicht einen schnellen und flexiblen Zugriff auf FLOWWER

    Sie können mehrere FLOWWER-Konten hinterlegen und bequem zwischen verschiedenen Verbindungen wechseln.

    Die Benutzeroberfläche der App wurde an die Anforderungen kleiner Bildschirme angepasst. Aus Platzgründen sind nicht alle Funktionen der Desktop-Version mobil verfügbar. Stattdessen konzentriert sich die App auf die wesentlichen Funktionen, um eine einfache und effiziente Nutzung auch unterwegs zu gewährleisten.

    Ein besonderes Highlight ist die „Teilen mit FLOWWER“-Funktion. Nach der Installation wird diese Verknüpfung automatisch auf Ihrem Mobilgerät eingerichtet. Damit können Sie Dateien direkt aus anderen Apps an die FLOWWER-App senden. Diese Dateien werden dann in das ausgewählte FLOWWER-Konto hochgeladen.

    Ein praktisches Beispiel: Scannen Sie ein Dokument oder einen Beleg mit Ihrer bevorzugten Scan-App und laden Sie die Datei direkt über die „Teilen mit FLOWWER“-Funktion hoch. Das Dokument steht anschließend in FLOWWER zur weiteren Bearbeitung und Prüfung zur Verfügung.

    AppleAppStore.png
    GooglePlay.png

    24 - Kommunikation zwischen Benutzern

    FLOWWER bietet verschiedene Möglichkeiten für die Kommunikation zwischen Benutzern. Diese Funktionen fördern eine effiziente Zusammenarbeit und gewährleisten gleichzeitig, dass sensible Informationen geschützt bleiben.

    Fibu-Notiz

    Die Fibu-Notiz ist ein effektives Mittel, um Informationen, die speziell für die Finanzbuchhaltung (Fibu) relevant sind, zu kommunizieren. Benutzer können Freitextinhalte in die Fibu-Notiz eintragen, die dann direkt an die Finanzbuchhaltung übertragen werden. Diese Funktion ist besonders nützlich, wenn Informationen zu einem Dokument weitergegeben werden müssen, die in der Buchhaltung berücksichtigt werden sollen. Die Nutzung der Fibu-Notiz wird über die Berechtigung FiBu-Notiz aktualisieren gesteuert und erfolgt unabhängig von anderen Benachrichtigungen. Auf Wunsch kann die Fibu-Notiz auch als ausgeblendetes oder Pflichtfeld über die Regeln für Datenfelder definiert werden.

    Benutzernotiz

    Die Benutzernotiz ist eine private Kommunikationsform, die ausschließlich innerhalb von FLOWWER bleibt. Benutzer können Freitext eingeben, um interne Notizen oder sensible Informationen auszutauschen, die nicht außerhalb des Systems geteilt werden sollen. Ein besonderer Vorteil der Benutzernotiz ist, dass bei Änderungen eine Benachrichtigung per E-Mail an andere Benutzer ausgelöst werden kann. Diese Funktion ist auch als Mentioning bekannt und sorgt dafür, dass alle relevanten Parteien sofort über wichtige Aktualisierungen informiert werden, ohne dass sie FLOWWER aktiv überwachen müssen.

    Checkliste

    FLOWWER bietet zusätzlich zur direkten Kommunikation eine dokumentenbezogene /gui/user/documentchecklist. Sie eignet sich besonders dann, wenn Aufgaben verbindlich an eine bestimmte Floww-Stufe geknüpft werden sollen.

    Offene Checklistenpunkte blockieren die zugeordnete Floww-Stufe, bis sie erledigt sind. So wird sichergestellt, dass definierte Aufgaben abgeschlossen sind, bevor die Freigabe weitergehen kann. Die Checkliste ergänzt damit die bestehenden Kommunikationsmittel um eine strukturierte, prüfbare Komponente.

    👉 Weitere Informationen

    Protokoll pro Dokument

    Die einfachste Form der Kommunikation in FLOWWER ist das Hinzufügen von Einträgen zum Protokoll pro Dokument. Auf diese Weise können wichtige Informationen dauerhaft und mit Zeitstempel an einem Dokument hinterlassen werden. Diese Einträge sind für alle berechtigten Benutzer sichtbar und ermöglichen eine klare und nachvollziehbare Kommunikation innerhalb des Dokumentenkontexts.

    Benachrichtigungen

    Benachrichtigungen spielen eine zentrale Rolle bei der Kommunikation in FLOWWER. Benutzer können für Dokumente und Notizen Benachrichtigungen (siehe Status-E-Mails) erhalten, um zeitnah auf zu erledigende Aufgaben aufmerksam gemacht zu werden. Dies erleichtert die Zusammenarbeit und hilft, dass keine wichtigen Informationen übersehen werden.

    25 - Mail-in-/out Protokoll

    Das Mail-In/-Out-Protokoll zeigt eine Liste aller E-Mails an, die in Ihr FLOWWER-Konto eingegangen sind oder vom System verschickt wurden.

    Funktionen

    Übersicht über eingehende bzw. ausgehende E-Mails.

    Wo befindet sich das Mail-In/-Out-Protokoll?

    Das Protokoll ist an verschiedenen Stellen in FLOWWER verfügbar, wobei der Inhalt jeweils an die entsprechende Nutzung angepasst ist:

    • FLOWWER-Hauptmenü: Hier finden Sie alle E-Mails des gesamten FLOWWER-Kontos.
    • Benutzerverwaltung: Benutzer-Administratoren können die E-Mails der jeweiligen Benutzer einsehen.
    • Persönliche Einstellungen-Einstellungen: Jeder Benutzer kann seine eigenen E-Mails einsehen.
    • An jedem per E-Mail erzeugten Dokument: Informationen zur E-Mail, die als Datenquelle für das Dokument verwendet wurde.

    Anwendungsfälle

    • Eingehende E-Mail mit Anhängen
      Hier erzeugt FLOWWER aus jedem Anhang ein Dokument.
      Es ist möglich, dass eine E-Mail weitere E-Mails als Anhang enthält (z. B. bei der Weiterleitung mehrerer E-Mails auf einmal durch Outlook).
      Kann eine empfangene E-Mail von FLOWWER nicht verarbeitet werden, wird sie dennoch im Protokoll gespeichert.

    Statusmail-Probleme

    Status-E-Mails sind ebenfalls im Mail-In/-Out-Protokoll zu finden.
    FLOWWER stellt ausgehende E-Mails direkt an den zuständigen Mailserver zu und protokolliert die Rückmeldungen des empfangenden Servers.
    Dies erleichtert die Fehlersuche bei Zustellungsproblemen erheblich.

    Erneute Zustellung bereits versendeter Einladungs- und Willkommensmails

    In Einzelfällen akzeptieren Ziel-Mailserver eine Nachricht technisch korrekt, blockieren sie jedoch dann ohne Rückmeldung an den Absender (z. B. durch Spamfilter).
    Für diese Situationen besteht die Möglichkeit, die Zustellung nochmals auszulösen, auch wenn der ursprüngliche Versand als erfolgreich protokolliert wurde.

    Der Button erscheint nur, wenn folgende Voraussetzungen erfüllt sind:

    • es sich um eine Einladungs- oder Willkommensmail handelt
    • die ursprüngliche E-Mail noch im System vorhanden ist (Standardaufbewahrungsdauer: 60 Tage),
    • der aktuelle Benutzer über die Berechtigung Benutzer verwalten verfügt.

    Hinweis: Wird der Button nicht angezeigt, steht die Funktion in diesem Fall nicht zur Verfügung.

    Details zu Passwort-Resets

    Der Versand von Passwort-Reset-E-Mails wird ähnlich wie bei Statusmails protokolliert.
    Bitte beachten Sie, dass aus Sicherheits- und Datenschutzgründen der Download dieser E-Mails durch FLOWWER verhindert wird.

    YouTube-Video

    26 - Nominierung (dynamische Freigeber)

    Die Funktion „Nominierung“ ermöglicht es, eine bestimmte Person oder mehrere Personen als Freigeber in einen Freigabeprozess (Floww) einzubinden.

    Mit Hilfe der Nominierung können in einer Floww-Stufe mehrere potenzielle Freigeber hinterlegt werden, ohne dass alle benachrichtigt und zur Freigabe aufgefordert werden.

    Die Nominierung wird bei der Erstellung eines Flowws vorbereitet, indem potenzielle Freigeber für bestimmte Floww-Stufen festgelegt werden. Diese Funktion dient als Platzhalter um mehrere Freigeber für eine Stufe vorzusehen, ohne für jede Benutzerkombination einen eigenen Floww erstellen zu müssen.

    Die Nominierung erfolgt immer für die nächste Floww-Stufe eines Dokuments.

    Freigabe-mit-Nominierung.png

    Nominierungsanforderung während der Freigabe
    (Die nachfolgende Floww-Stufe ‘Prüfung durch Disponenten’ des zugewiesenen Flowws verlangt zwei Freigeber)

    Nicht jede Stufe muss jedoch eine Nominierung enthalten. Es kann Stufen geben, in denen feste Freigeber definiert sind und keine Auswahl erforderlich ist. Bei der Bearbeitung eines Dokuments wird pro Stufe geprüft, ob eine Nominierung aus den vorbereiteten Freigeber erforderlich ist oder ob ein fester Freigeber die Freigabe übernimmt. Dies ermöglicht flexible und effiziente Freigabeprozesse, die sowohl feste Freigeber als auch nominierte Freigeber umfassen können.

    Einrichtung

    Zur Freigabe nominierbare Benutzer werden über die Regeln für Floww-Stufen des Floww-Editor festgelegt.
    Hier ist der Teilnahmemodus entsprechend auf “Nominierung” festzulegen.

    Anwendung

    27 - Status-E-Mails

    Liegen für einen Benutzer offene Aufgaben vor, kann FLOWWER diesen Benutzer per E-Mail informieren oder erinnern.

    Jede Status-E-Mail enthält eine persönliche Übersicht der aktuell offenen ToDos des jeweiligen Benutzers.

    Der Versand erfolgt nach den im FLOWWER-Konto festgelegten Versandtagen und Versandzeiten. Im Unterschied dazu werden Benachrichtigungsmails sofort versendet.

    Einstellungen

    Auslöser für Status-E-Mails

    Über diese Einstellung wird pro Benutzer festgelegt, welche Aufgabenarten den Versand einer Status-E-Mail auslösen dürfen.

    Die einzelnen Auslöser sind in der Regel aktiv. Sie können gezielt deaktiviert werden, wenn ein Benutzer zwar Zugriff auf eine bestimmte Aufgabenart hat, dafür aber keine Status-E-Mails erhalten soll.

    Hat ein Benutzer auf die zugrunde liegende Datenmenge keine Berechtigung, kann der jeweilige Auslöser nicht verwendet werden. In diesem Fall erscheint die Option in der Oberfläche deaktiviert.

    Wichtig:
    Die Auslöser entscheiden nur darüber, ob eine vorhandene Aufgabenart den Versand einer Status-E-Mail auslösen darf. Sobald mindestens ein aktiver Auslöser zutrifft, wird die Status-E-Mail vollständig versendet.

    Folgende Auslöser stehen zur Verfügung:

    • Auslöser bei Dokumenten auf Freigabeliste

      Löst den Versand aus, wenn für den Benutzer Dokumente zur Freigabe vorliegen.

    • Auslöser bei abgelehnten Dokumenten

      Löst den Versand aus, wenn für den Benutzer sichtbare abgelehnte Dokumente zur weiteren Bearbeitung vorliegen.

    • Auslöser bei unzugewiesenen Dokumenten

      Löst den Versand aus, wenn für den Benutzer sichtbare unzugewiesene Dokumente vorliegen.

    • Auslöser bei freigegebenen Dokumenten

      Löst den Versand aus, wenn sich für den Benutzer Dokumente in der Liste der freigegebenen Dokumente befinden.
      Das ist zum Beispiel relevant, wenn die Übertragung an ein Folgesystem manuell ausgelöst werden muss oder vor der Übergabe an die Buchhaltung noch eine abschließende Prüfung erfolgen soll.

    • Auslöser bei zu bezahlenden Dokumenten

      Löst den Versand aus, wenn für den Benutzer Dokumente mit entsprechendem Bezahlstatus vorliegen.

    • Auslöser bei bald fälligen Dokumenten

      Löst den Versand aus, wenn eine Rechnung bald fällig wird oder ein möglicher Skontozeitraum bald abläuft.
      Zurückgestellte Dokumente werden dabei nicht berücksichtigt.

    Versandtage

    Diese Einstellung steuert, an welchen Wochentagen Status-E-Mails an den Benutzer versendet werden können.

    Die konkrete Uhrzeit des Versands wird nicht hier, sondern über die Versandzeiten festgelegt.

    • Konto-Vorgaben verwenden

      Es werden die Standardwerte des Kontos verwendet.
      Diese Option steht nur in den benutzerspezifischen Einstellungen zur Verfügung.

    • deaktiviert – es werden keine E-Mails versendet

      Für diesen Benutzer werden keine Status-E-Mails versendet.

    • Arbeitstage (Montag bis Freitag)

      Status-E-Mails können von Montag bis Freitag versendet werden.

    • An allen 7 Tagen in der Woche

      Status-E-Mails können täglich versendet werden.

    • Ausgewählte Tage

      Status-E-Mails können nur an den ausgewählten Wochentagen versendet werden.

    So wird der Versandzeitpunkt bestimmt

    Der Versand einer Status-E-Mail ergibt sich aus dem Zusammenspiel mehrerer Einstellungen und Prüfungen:

    1. ToDo-Prüfung
      Es wird geprüft, ob für den Benutzer überhaupt relevante Aufgaben vorliegen.

    2. Versandtage
      Es wird geprüft, ob am aktuellen Wochentag grundsätzlich ein Versand zulässig ist.

    3. Versandzeiten
      Die Versandzeiten legen fest, zu welchen Uhrzeiten an den zulässigen Tagen Status-E-Mails versendet werden.
      Es können beliebig viele Uhrzeiten im 15-Minuten-Takt definiert werden.

    4. Auslöser-Prüfung
      Es wird geprüft, ob für mindestens eine vorhandene Aufgabenart ein aktiver Auslöser vorliegt.

    Trifft mindestens ein aktiver Auslöser zu, wird die Status-E-Mail vollständig versendet.

    28 - Teilnahmemodus

    Der Teilnahmemodus legt fest, auf welche Weise Freigeber an Floww-Stufen teilnehmen.
    Dabei können in einer Floww-Stufe mehrere Freigeber mit verschiedenen Teilnahmemodi parallel agieren.

    Die Reihenfolge der Freigeber wird in den jeweiligen Floww-Stufen selbst geregelt.
    Details finden Sie hier: Teilnahmemodus

    Folgende Werte sind für den Teilnahmemodus verfügbar:

    1. Teilnahmemodus ‘Normale Freigabe’ ()

      Der Freigeber ist aktiv für die Freigabe verantwortlich. Er erhält Statusmails und freizugebende Dokumente sind auf der Freigabeliste sichtbar.
      Hinweise:

      • Alle „normalen“ Freigeber einer Stufe sind gleichberechtigt.
      • Sind mehrere, normale Freigeber in einer Stufe enthalten, wird die Freigabeanforderung an alle Freigeber parallel erstellt (es gibt keinen „Hauptfreigeber“)
      • Die Freigeber haben die Möglichkeit, sich über die Benutzernotizen am Dokument austauschen.

      Dieser Wert ist der Standardfall bei klar zugewiesener Freigabeverantwortung.

    2. Teilnahmemodus ‘Nominierung’ ()
      • Vordefinierte Kandidaten werden von den Freigebern der vorherigen Stufe ausgewählt.
      • Erst durch die Nominierung werden sie zu „normalen“ Freigebern.
        Dokumente sind erst nach Nominierung in vorheriger Stufe auf der Freigabeliste enthalten
      • Ideal, wenn pro Dokument entschieden werden soll, wer prüft. (z. B. je nach Fachbereich).

      Bitte beachten Sie die Floww-Einstellung ‘Nominierung für Sichtbarkeit notwendig’

    3. Teilnahmemodus ‘BACKUP-Freigabe’ ()
      • „Vorgesetztenmodus“: Backup-Freigeber ist in der Regel passiv
      • Dem Backup-Freigeber wird die Option zur BACKUP-Freigabe angezeigt.
      • Es werden keine Status-Mails für Dokumente, welche nur über die BACKUP-Freigabe erreichbar sind, versendet.
      • Kann sich manuell einschalten, um die Rolle eines normalen Freigebers zu übernehmen.

    Freigabevertretung vs. Backup

    • Freigabevertretung:
      • Separates Feature für planbare Abwesenheiten (z. B. Urlaub).
      • Vertreter erhält automatisch alle Freigabeaufgaben.
    • Backup-Freigabe:
      • Backup bleibt passiv, bis er sich selbst aktiviert.
      • Eher für kurzfristige Einsätze, wenn der normale Freigeber nicht reagieren kann oder der BACKUP-Freigeber auf eigenen Wunsch an der Freigabe teilnehmen will.

    Best Practices

    1. Klare Zuordnung: Legen Sie in jeder Stufe fest, wer als normaler, nominierter oder Backup-Freigeber auftreten soll.
    2. Nominierungskandidaten pflegen: Halten Sie die Liste der potenziellen Freigeber aktuell.
    3. Kommunikation: Nutzen Sie Benutzernotizen, um sich in der Stufe abzustimmen.
    4. Abwesenheiten: Bei längeren Ausfällen ist die Freigabevertretung sinnvoller als ein dauerhafter Backup-Einsatz.

    FAQ (Häufig gestellte Fragen)

    Frage: Wie wird die Freigabereihenfolge festgelegt, wenn mehrere Freigeber vorhanden sind sind?
    Antwort: Die Reihenfolge wird über die Freigeabestufen im Workflow selbst geregelt, nicht über den Teilnahmemodus. Der Teilnahmemodus definiert nur, in welcher Funktion (normal, Nominiert, Backup) jemand teilnimmt.

    Frage: Wann kommt ein Backup-Freigeber zum Einsatz?
    Antwort: Ein Backup-Freigeber greift nur dann ein, wenn der reguläre Freigeber nicht verfügbar ist. FLOWWER informiert den Backup-Freigeber nur, wenn die Freigabe explizit delegiert wird. Ohne Delegation bleibt der Backup-Freigeber still.

    29 - Vier-Augen-Prinzip / Notwendige Freigaben

    Das Vier-Augen-Prinzip in FLOWWER steuert, wie viele Personen eine Floww-Stufe freigeben müssen, bevor ein Vorgang in die nächste Stufe übergeht.

    Das Vier-Augen-Prinzip in FLOWWER legt fest, wie viele Freigaben erforderlich sind, um eine Floww-Stufe abzuschließen.
    Damit steuern Sie, wie viele Personen an einer Entscheidung beteiligt sein müssen, bevor ein Vorgang in die nächste Floww-Stufe übergeht. Damit spielt es in Geschäftsprozessen eine zentrale Rolle, weil auf diesem Weg sichergestellt werden kann, dass wichtige Entscheidungen und Arbeitsvorgänge von mindestens zwei Personen geprüft und genehmigt werden. Dadurch steigt die Qualität der Entscheidungen, und Risiken wie Fehler, Missbrauch oder Manipulation werden verringert.

    In FLOWWER lässt sich für jede Stufe eines mehrstufigen Prozesses flexibel festlegen, wie viele Freigaben erforderlich sind. Viele Unternehmen setzen das Vier-Augen-Prinzip für Bestellungen, Aufträge oder Rechnungen ein – insbesondere ab bestimmten Betragsgrenzen. So können Sie beispielsweise bestimmen, dass ab einem definierten Schwellenwert zwei Personen auf derselben Floww-Stufe einen Vorgang prüfen und bestätigen müssen, bevor er in die nächste Floww-Stufe übergeht.

    Diese Konfiguration sorgt für klare Abläufe und verhindert unkontrollierte Einzelentscheidungen.
    Durch definierte Freigaberegeln schützen Sie Ihre Prozesse und schaffen gleichzeitig Transparenz und Nachvollziehbarkeit.

    FLOWWER unterstützt verschiedene Varianten des Vier-Augen-Prinzips, um unterschiedliche Anforderungen abzudecken:


    Exklusives Vier-Augen-Prinzip

    Beim exklusiven Vier-Augen-Prinzip schließen Sie aus, dass dieselbe Person ein Dokument mehrfach innerhalb desselben Freigabeprozesses genehmigt.
    Eine Mehrfachfreigabe ist somit nicht möglich. Diese Einstellung wird im FLOWW-Editor über die Option Mehrfach-Freigabe gesteuert und kann bei Bedarf deaktiviert werden.

    Liegt jedoch eine Vertretungsregelung vor, kann eine Person trotz dieser Einschränkung mehrere Freigaben vornehmen. In diesem Fall wird sie aufgrund der Vertretung für mehrere Floww-Stufen herangezogen. Diese Flexibilität ermöglicht es, interne Regelungen zu berücksichtigen, ohne den Freigabeprozess zu blockieren.

    Unternehmen nutzen das exklusive Vier-Augen-Prinzip, um sicherzustellen, dass ein Dokument nicht mehrfach von derselben Person freigegeben wird.
    Hat ein Benutzer ein Dokument in einer Floww-Stufe genehmigt, ist eine erneute Freigabe in späteren Stufen desselben Prozesses ausgeschlossen – selbst wenn er dort als Freigeber vorgesehen ist.
    Diese Regel stärkt die Integrität des Prozesses und verhindert potenzielle Interessenkonflikte.


    Selektives Vier-Augen-Prinzip

    In manchen Fällen sollen Mitarbeiter bereichsübergreifend oder in mehreren Stufen freigeben können.
    Dennoch ist in der Regel mindestens eine weitere Person in den Prozess eingebunden.

    Beim selektiven Vier-Augen-Prinzip kann eine Freigabe aus der vorherigen Stufe übernommen werden, wenn dieselbe Person auch in der nächsten Stufe beteiligt ist.
    Das bedeutet: Wenn ein Freigeber in zwei aufeinanderfolgenden Floww-Stufen eingetragen ist und in der ersten Stufe freigibt, kann seine Freigabe für die nächste Stufe übernommen werden.

    Praxisbeispiel

    Ein Teamleiter und sein Team sind auf zwei Floww-Stufen als Freigeber definiert.
    Der Vorgesetzte möchte nach der Prüfung durch ein Teammitglied eine zusätzliche Bestätigung vornehmen.
    Ist jedoch kein Teammitglied verfügbar, kann der Vorgesetzte bereits in der ersten Stufe freigeben. Seine Freigabe wird dann automatisch in die zweite Stufe übernommen, wodurch keine zusätzliche Freigabe erforderlich ist.
    Im umgekehrten Fall, wenn ein Teammitglied zuerst freigibt, wird der Teamleiter in der zweiten Stufe erneut zur Freigabe aufgefordert.

    Diese Variante kombiniert Effizienz mit Kontrolle und lässt sich flexibel an Vertretungs- oder Eskalationsregeln im Unternehmen anpassen.